HOME   LIST
‹–   –›

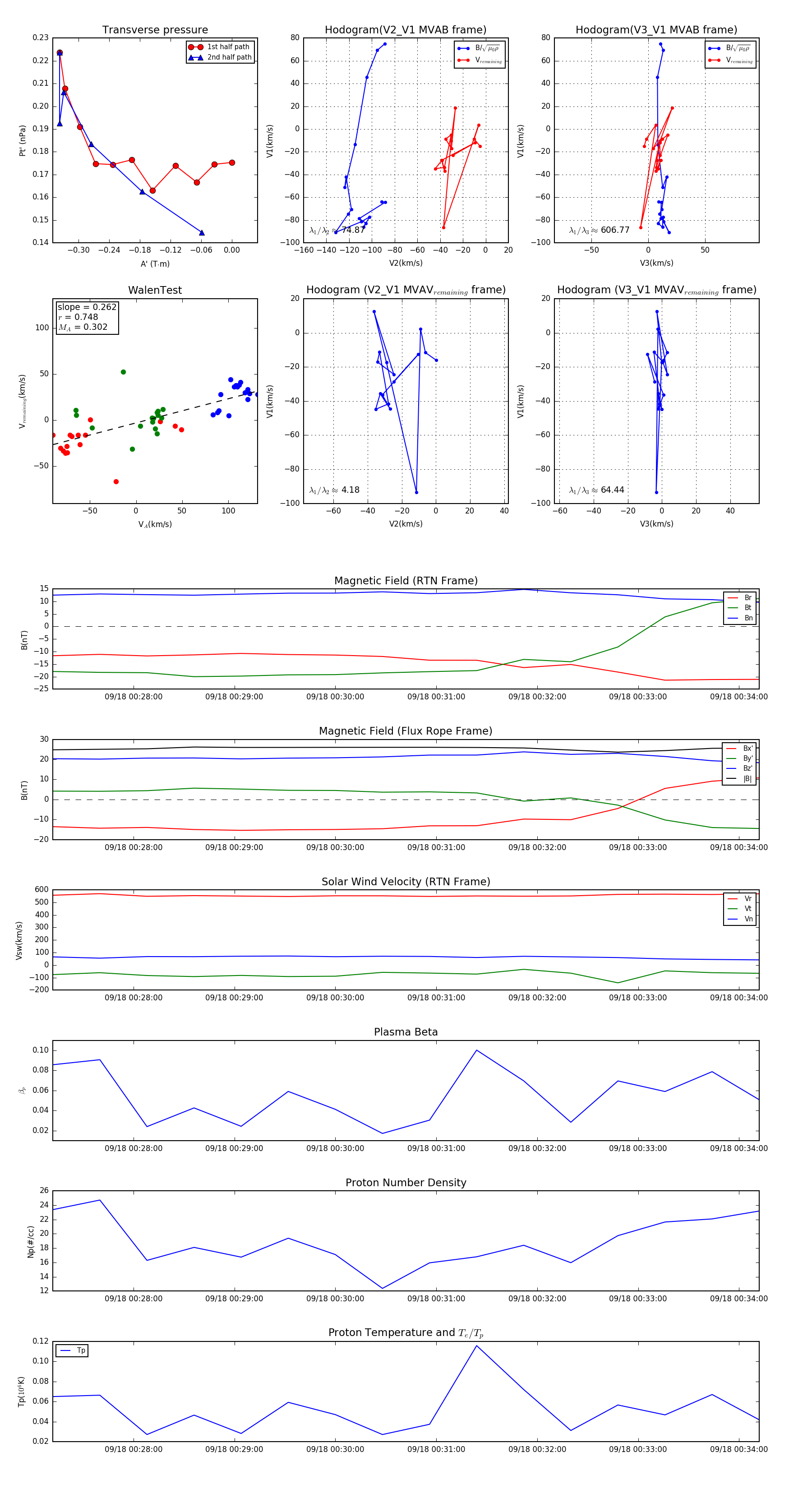
Flux Rope in 2023

Flux Rope Event 2023-09-18 00:27:12 ~ 2023-09-18 00:34:12 (421 seconds)


plot