HOME   LIST
‹–   –›

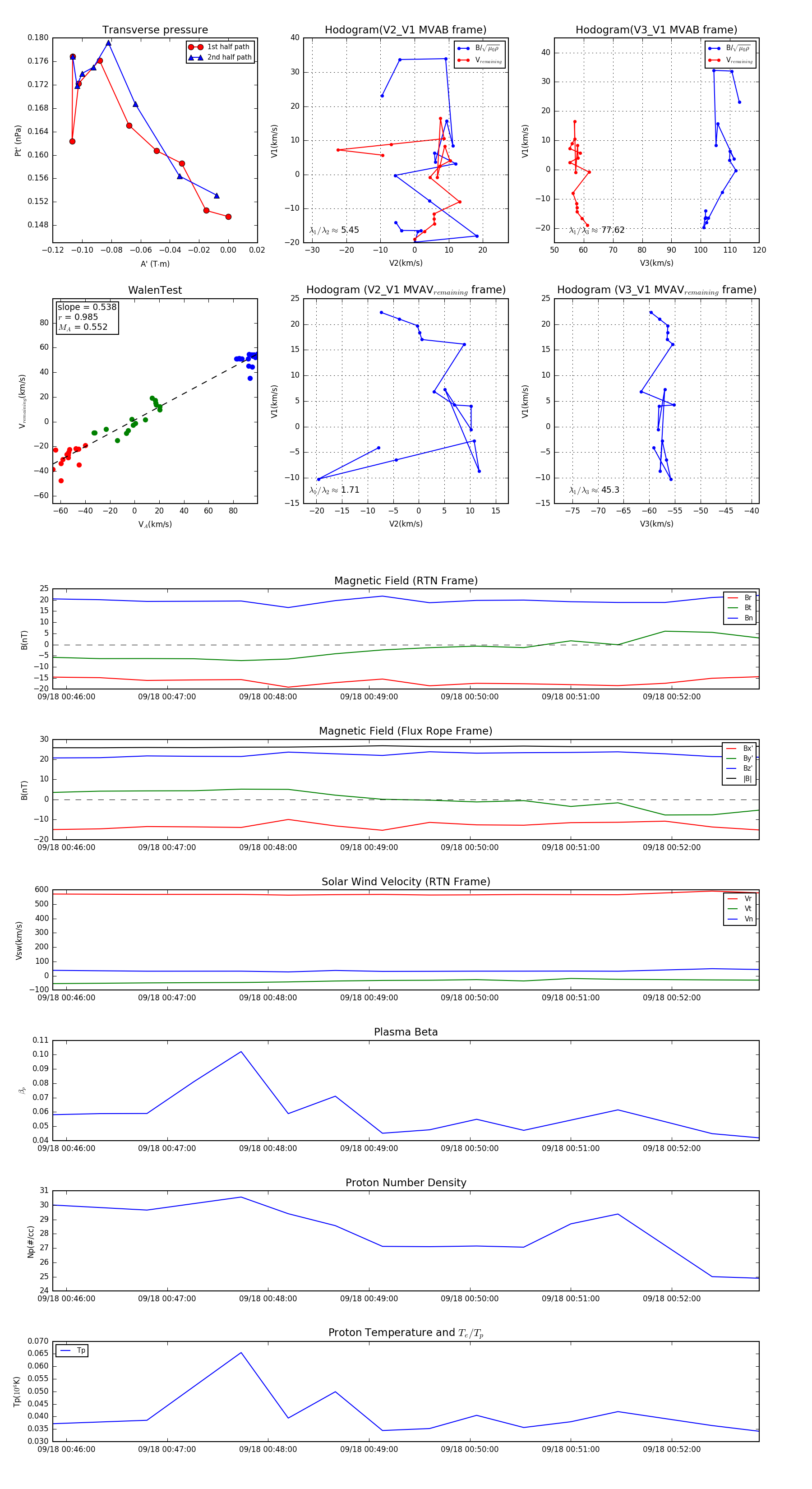
Flux Rope in 2023

Flux Rope Event 2023-09-18 00:45:52 ~ 2023-09-18 00:52:52 (421 seconds)


plot