HOME   LIST
‹–   –›

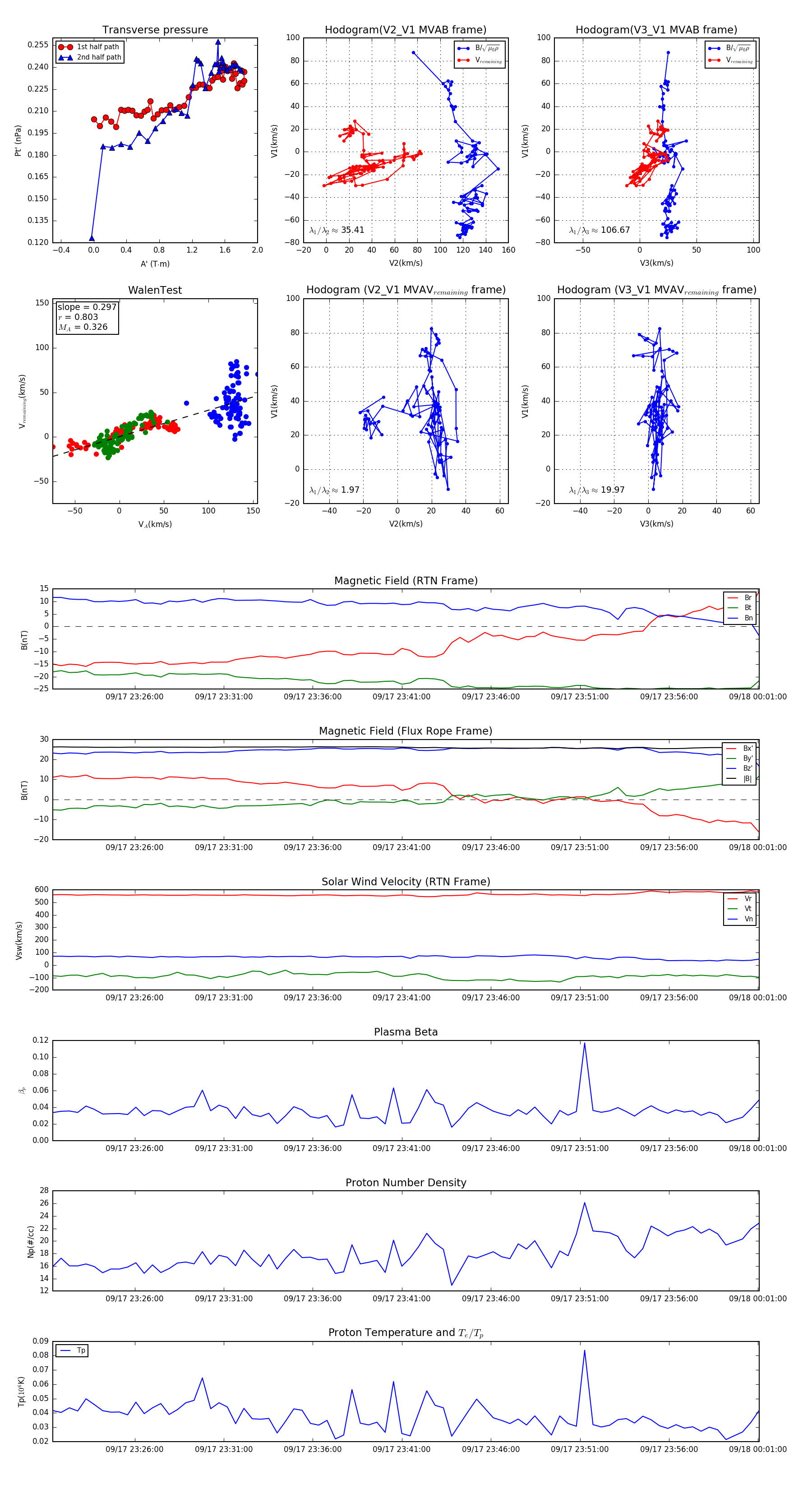
Flux Rope in 2023

Flux Rope Event 2023-09-17 23:21:24 ~ 2023-09-18 00:01:04 (2381 seconds)


plot