HOME   LIST
‹–   –›

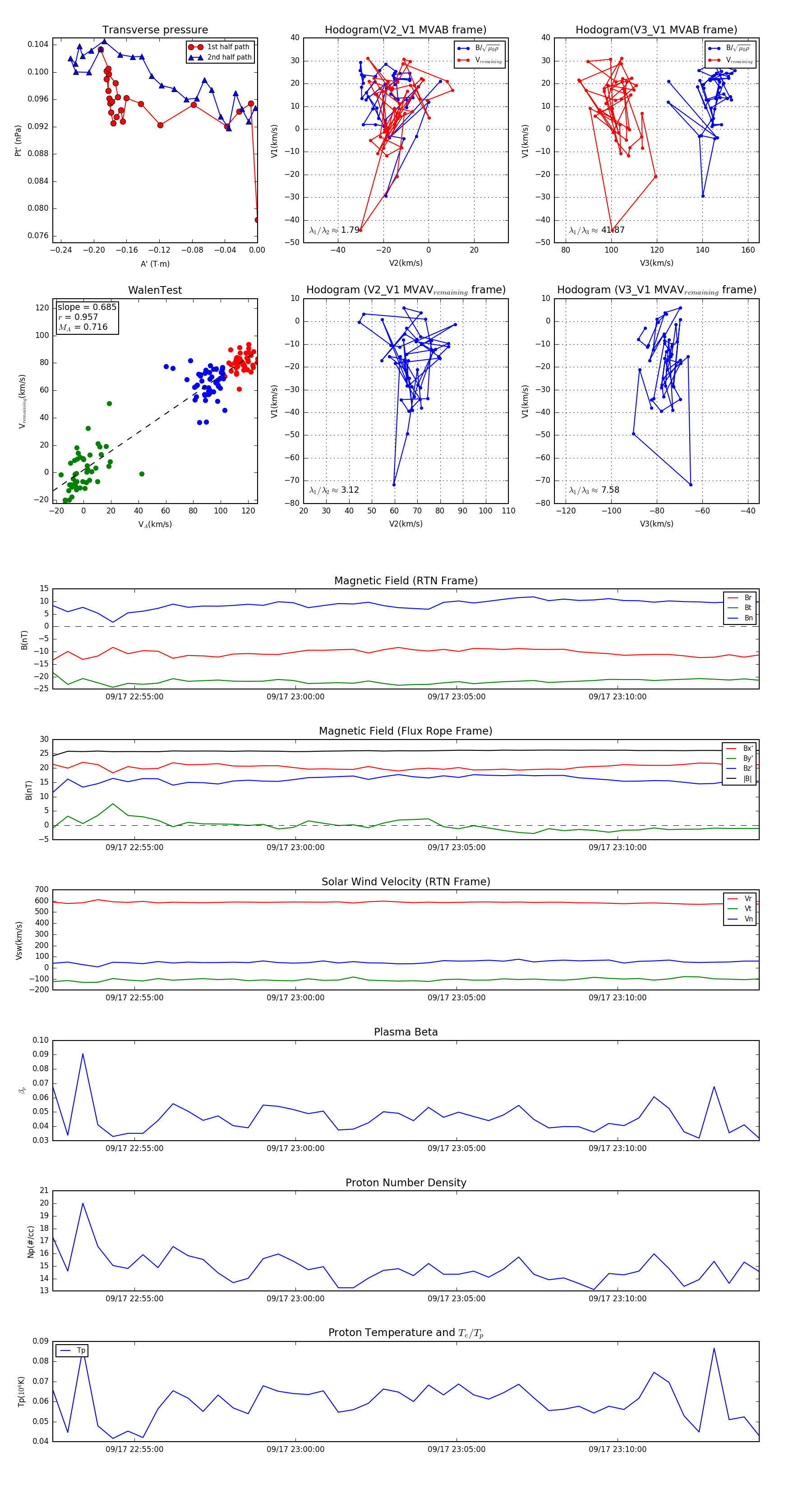
Flux Rope in 2023

Flux Rope Event 2023-09-17 22:52:28 ~ 2023-09-17 23:14:24 (1317 seconds)


plot