HOME   LIST
‹–   –›

Flux Rope in 2023

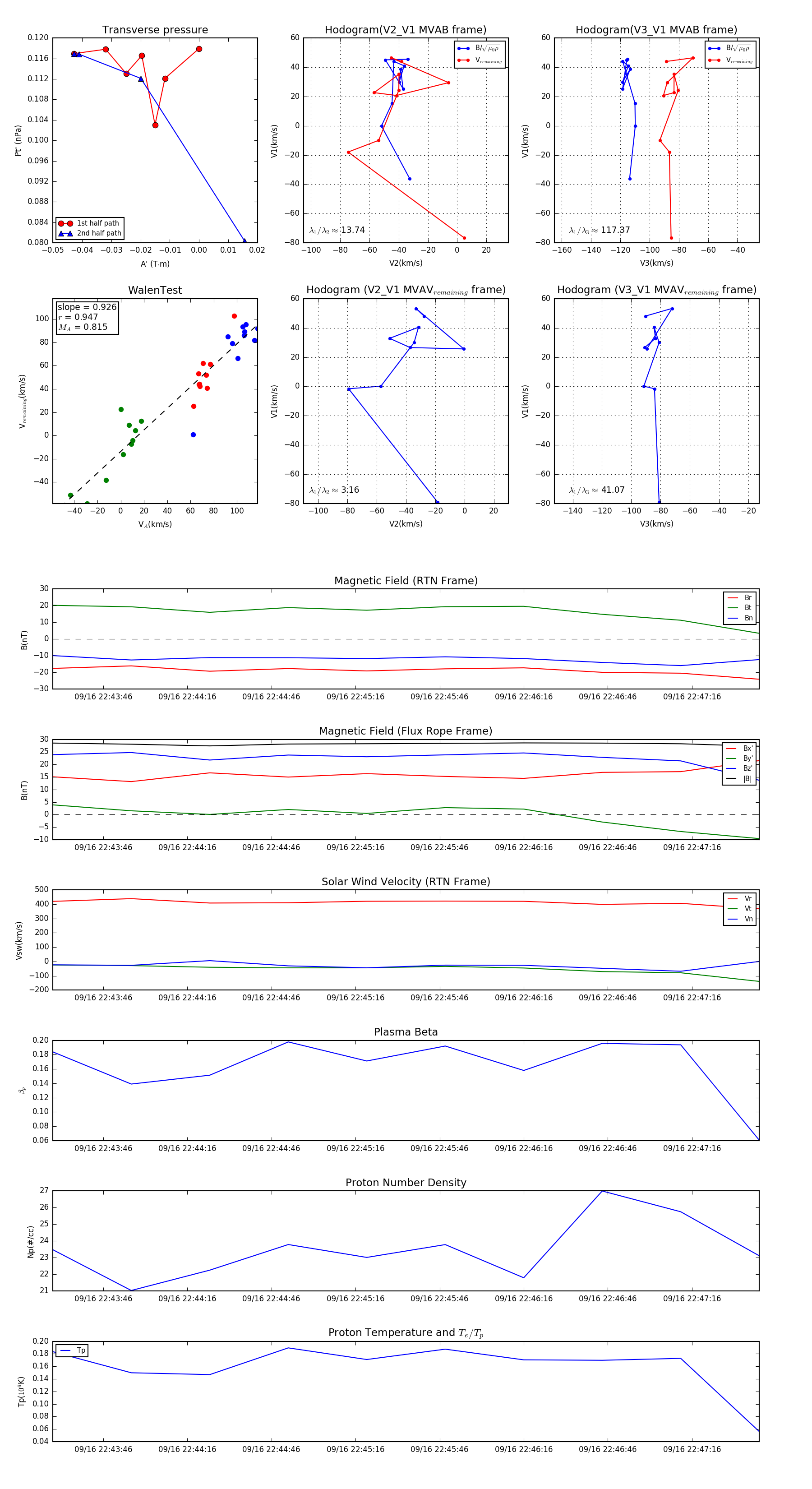
Flux Rope Event 2023-09-16 22:43:28 ~ 2023-09-16 22:47:40 (253 seconds)


plot