HOME   LIST
‹–   –›

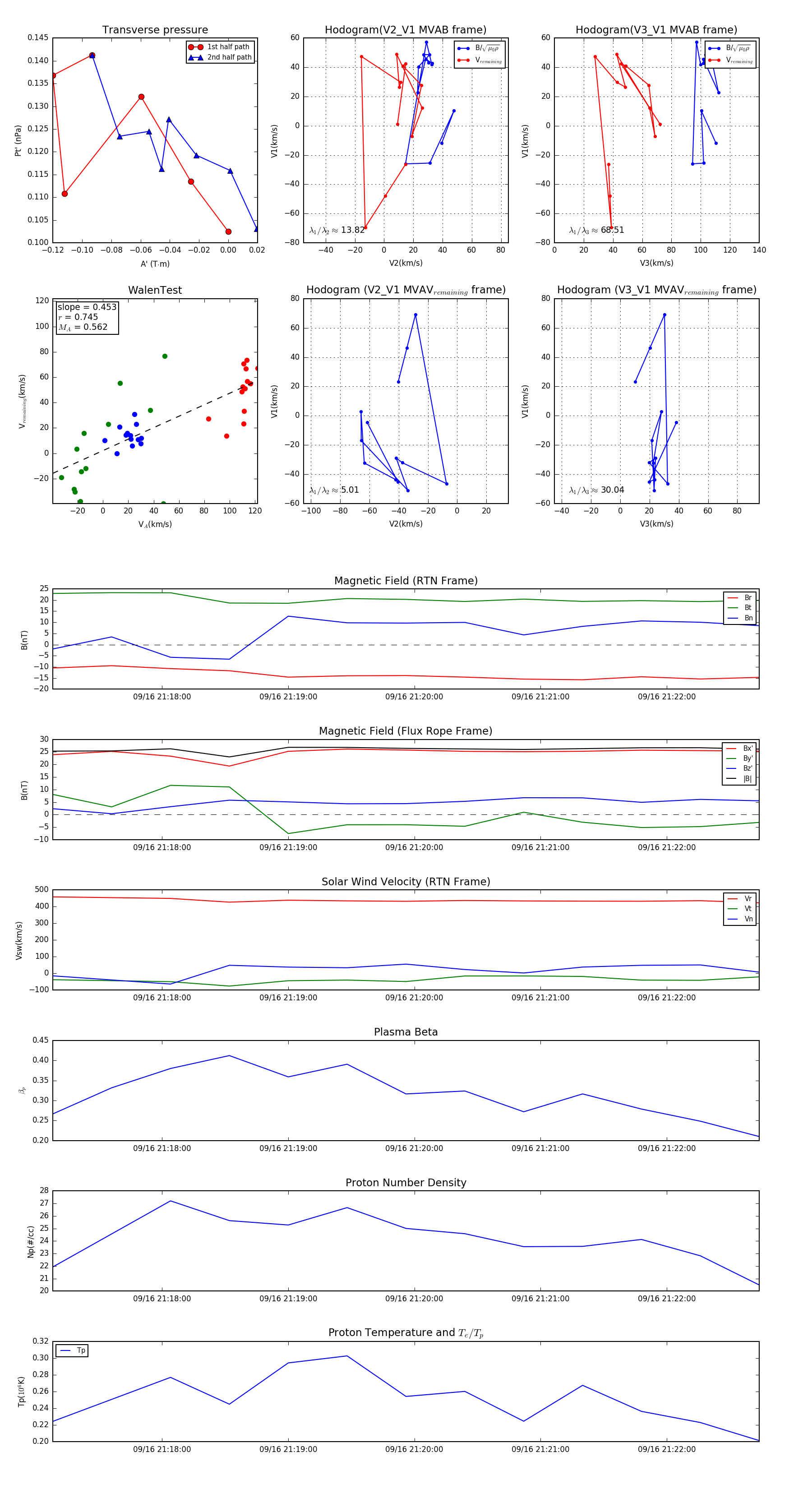
Flux Rope in 2023

Flux Rope Event 2023-09-16 21:17:08 ~ 2023-09-16 21:22:44 (337 seconds)


plot