HOME   LIST
‹–   –›

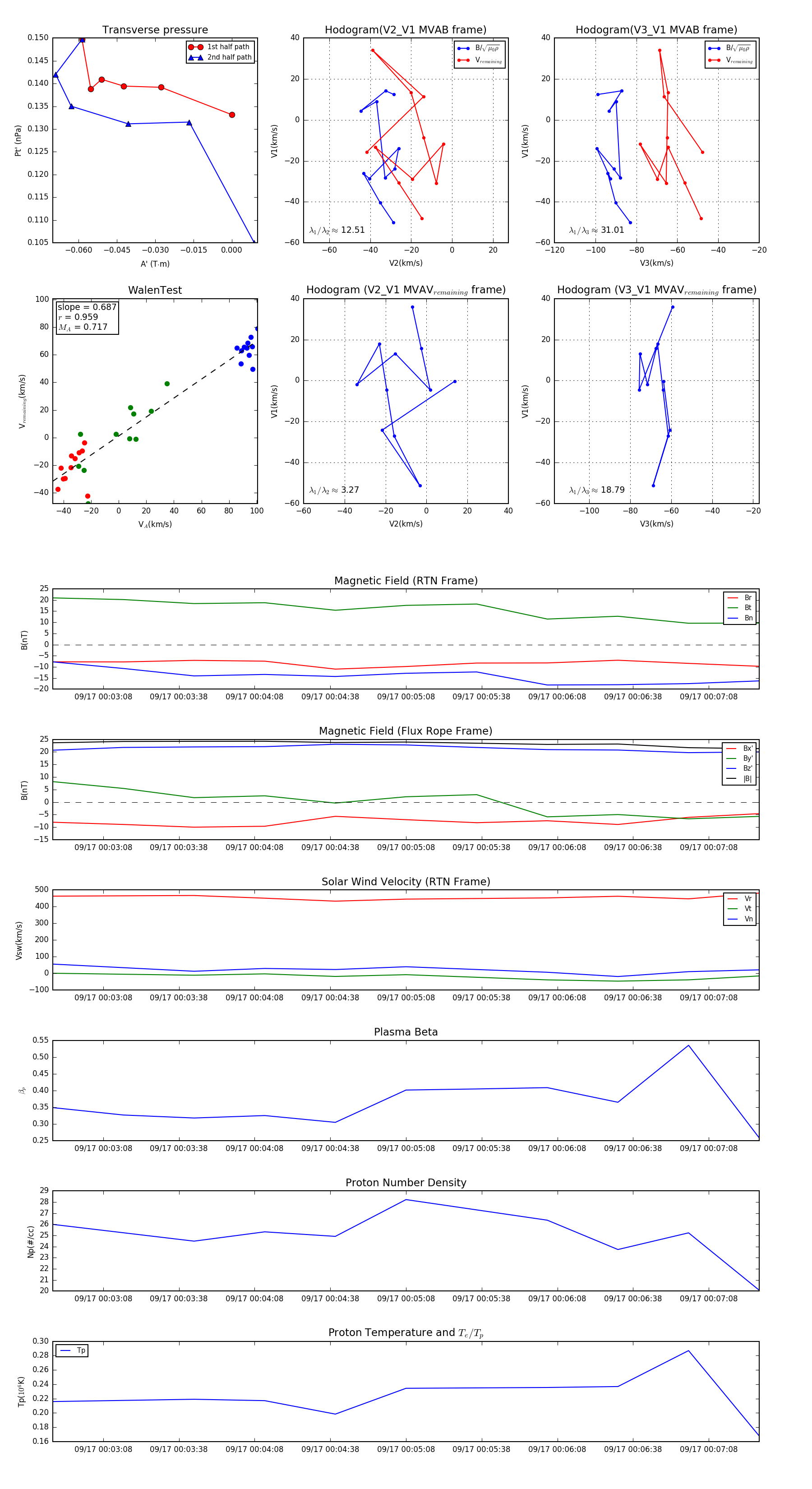
Flux Rope in 2023

Flux Rope Event 2023-09-17 00:02:48 ~ 2023-09-17 00:07:28 (281 seconds)


plot