HOME   LIST
‹–   –›

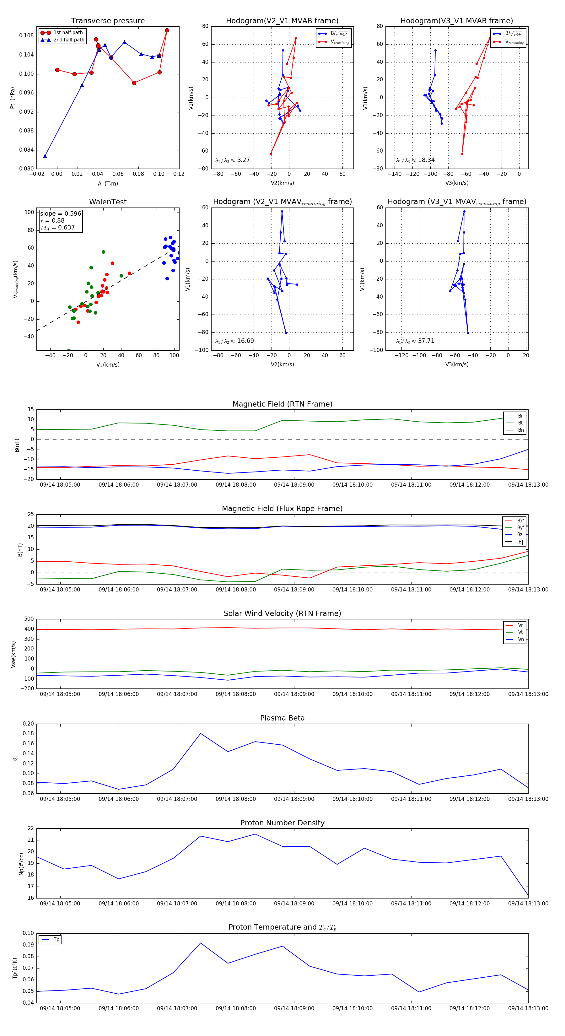
Flux Rope in 2023

Flux Rope Event 2023-09-14 18:04:36 ~ 2023-09-14 18:13:00 (505 seconds)


plot