HOME   LIST
‹–   –›

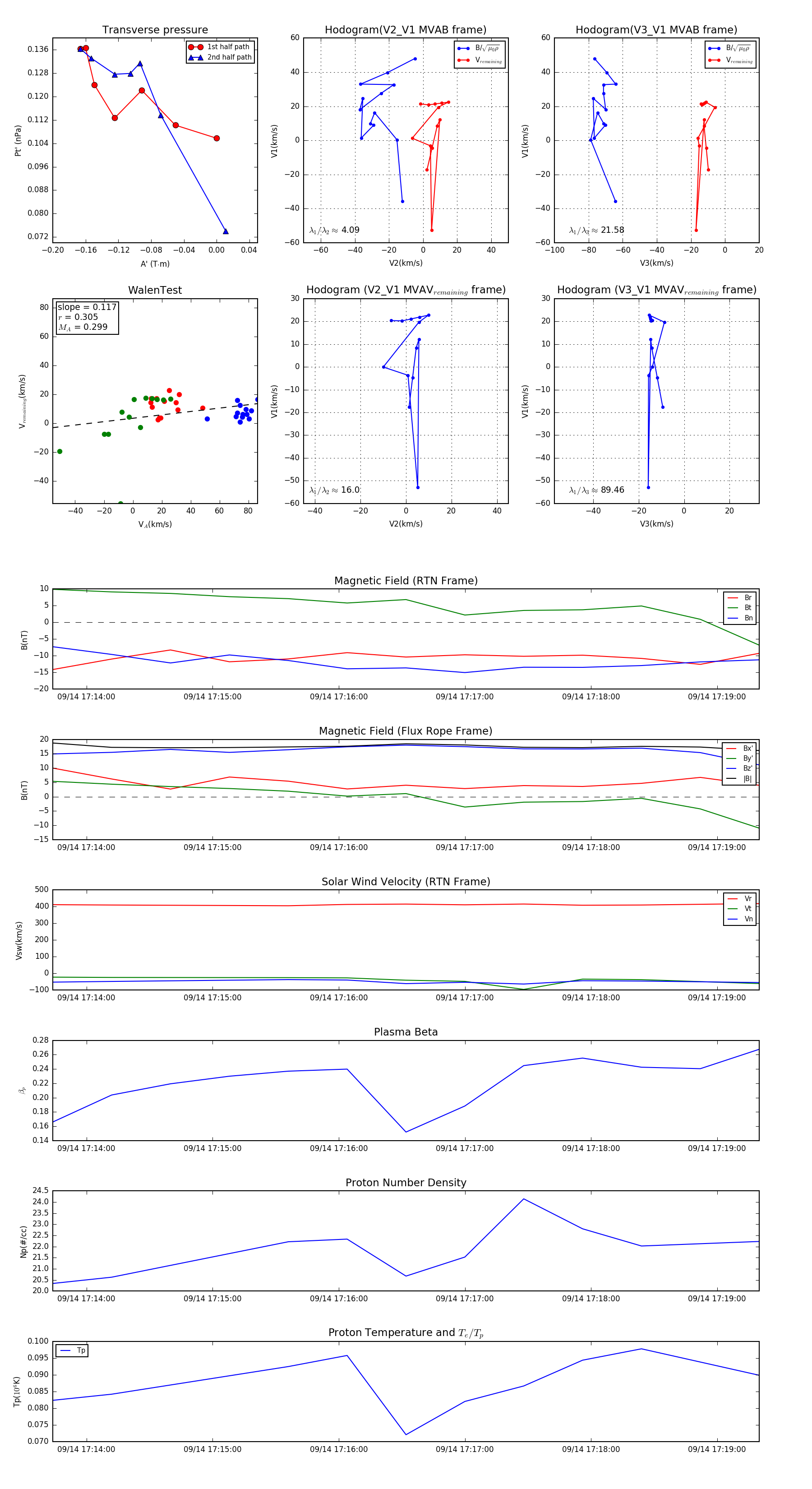
Flux Rope in 2023

Flux Rope Event 2023-09-14 17:13:44 ~ 2023-09-14 17:19:20 (337 seconds)


plot