HOME   LIST
‹–   –›

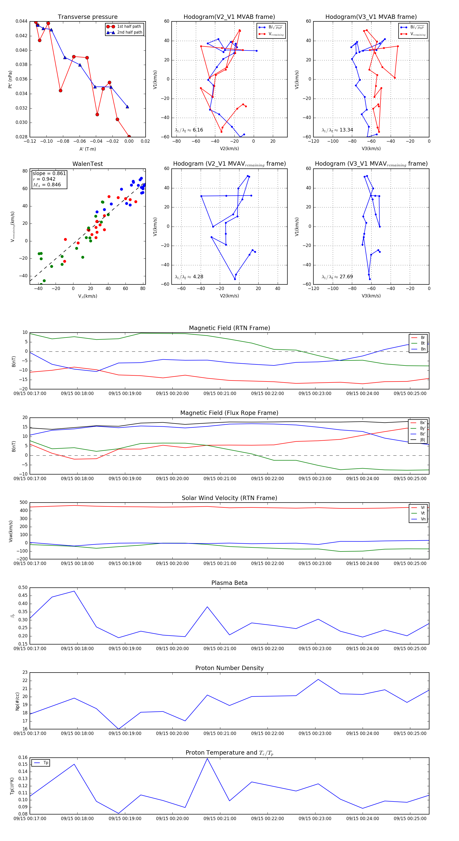
Flux Rope in 2023

Flux Rope Event 2023-09-15 00:17:00 ~ 2023-09-15 00:25:24 (505 seconds)


plot