HOME   LIST
‹–   –›

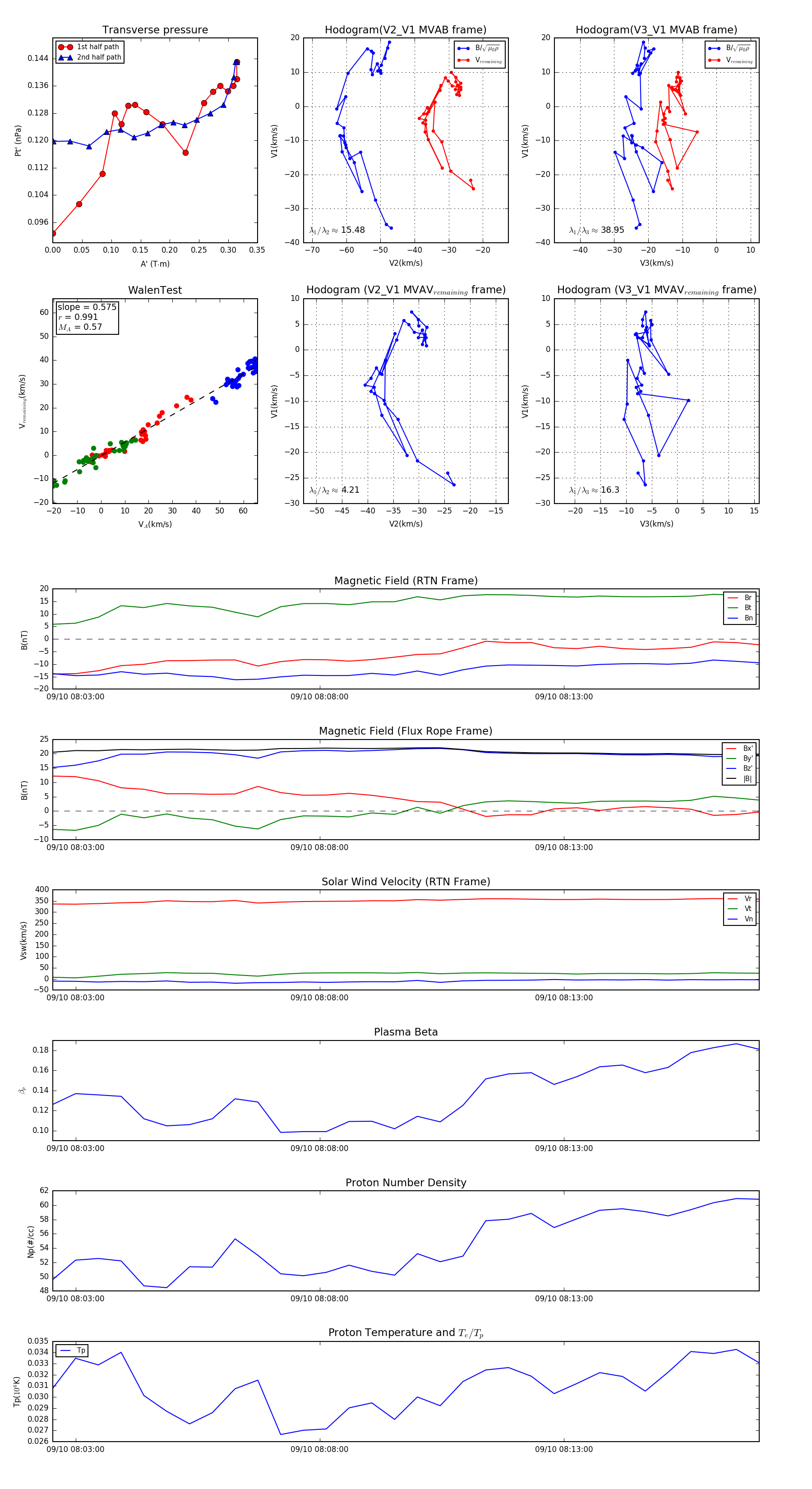
Flux Rope in 2023

Flux Rope Event 2023-09-10 08:02:32 ~ 2023-09-10 08:17:00 (869 seconds)


plot