HOME   LIST
‹–   –›

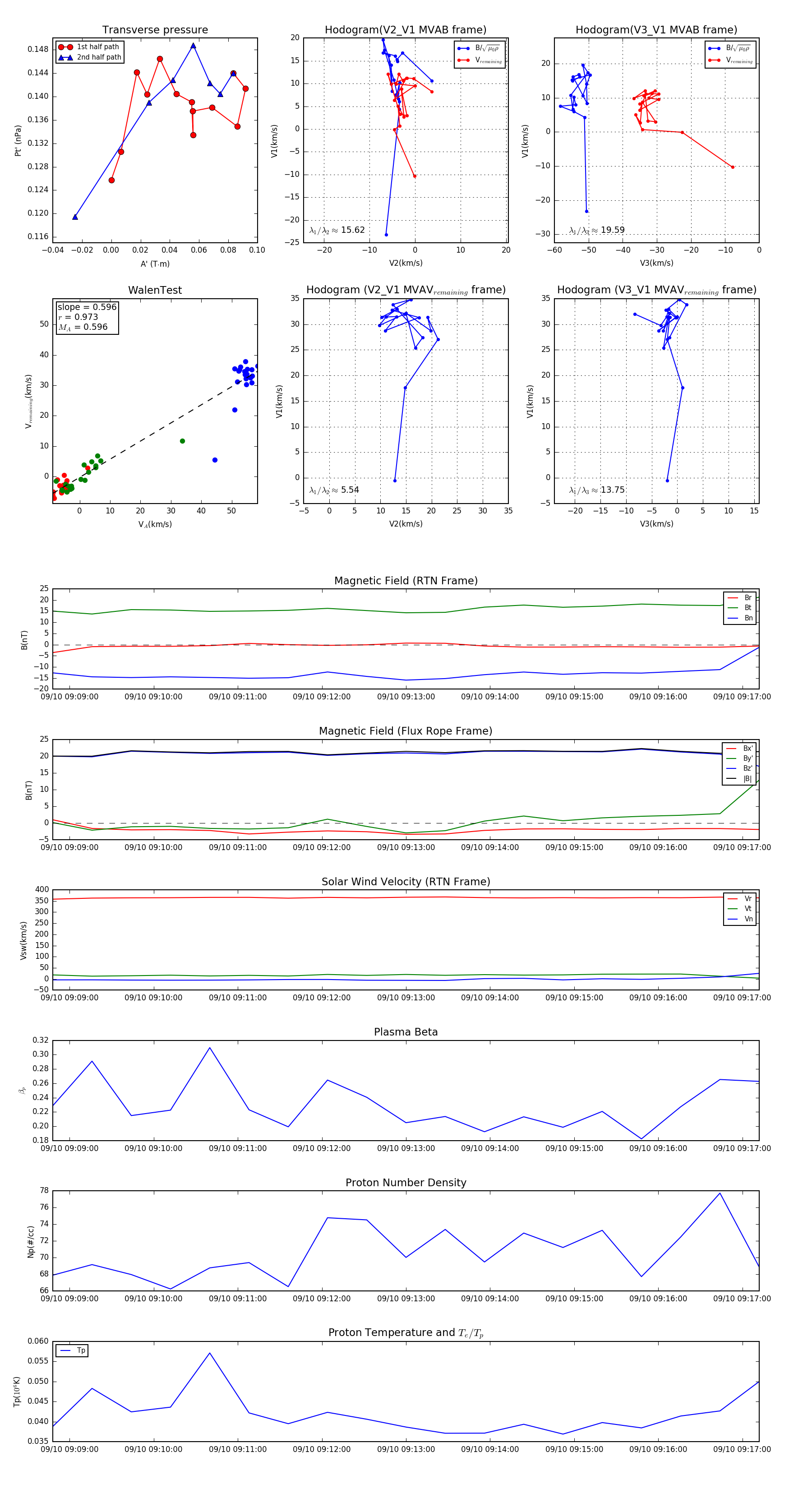
Flux Rope in 2023

Flux Rope Event 2023-09-10 09:08:48 ~ 2023-09-10 09:17:12 (505 seconds)


plot