HOME   LIST
‹–   –›

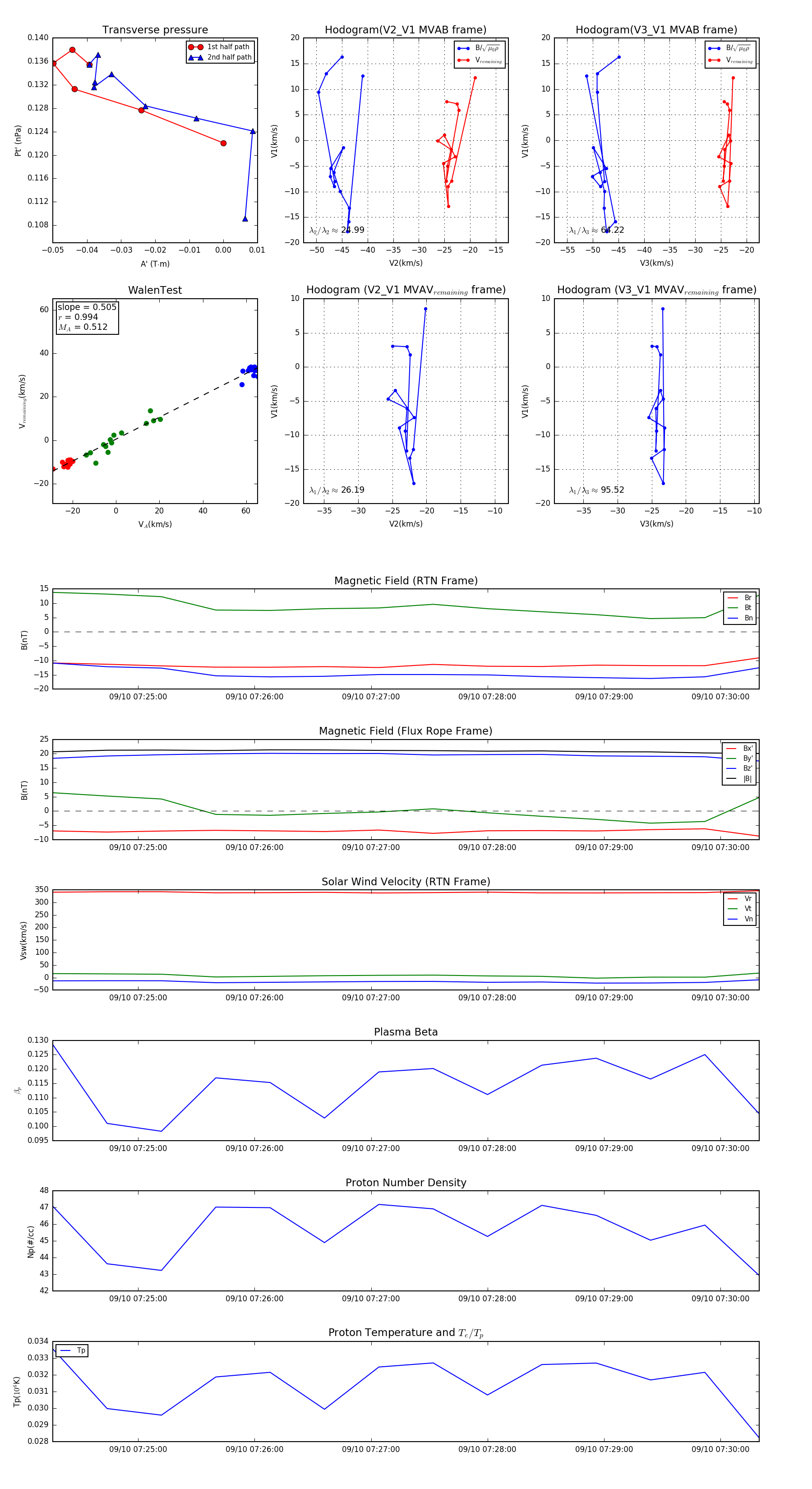
Flux Rope in 2023

Flux Rope Event 2023-09-10 07:24:16 ~ 2023-09-10 07:30:20 (365 seconds)


plot