HOME   LIST
‹–   –›

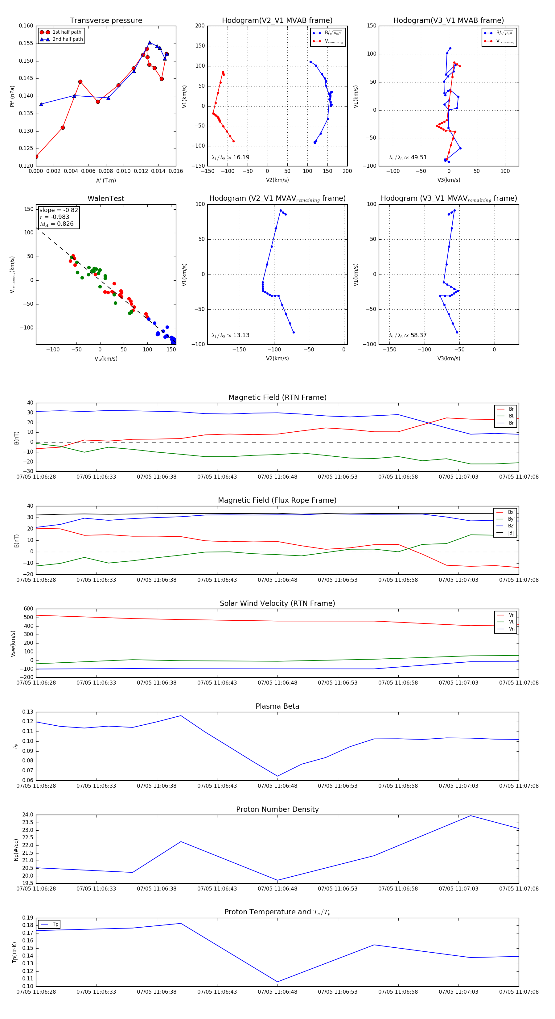
Flux Rope in 2023

Flux Rope Event 2023-07-05 11:06:28 ~ 2023-07-05 11:07:08 (41 seconds)


plot