HOME   LIST
‹–   –›

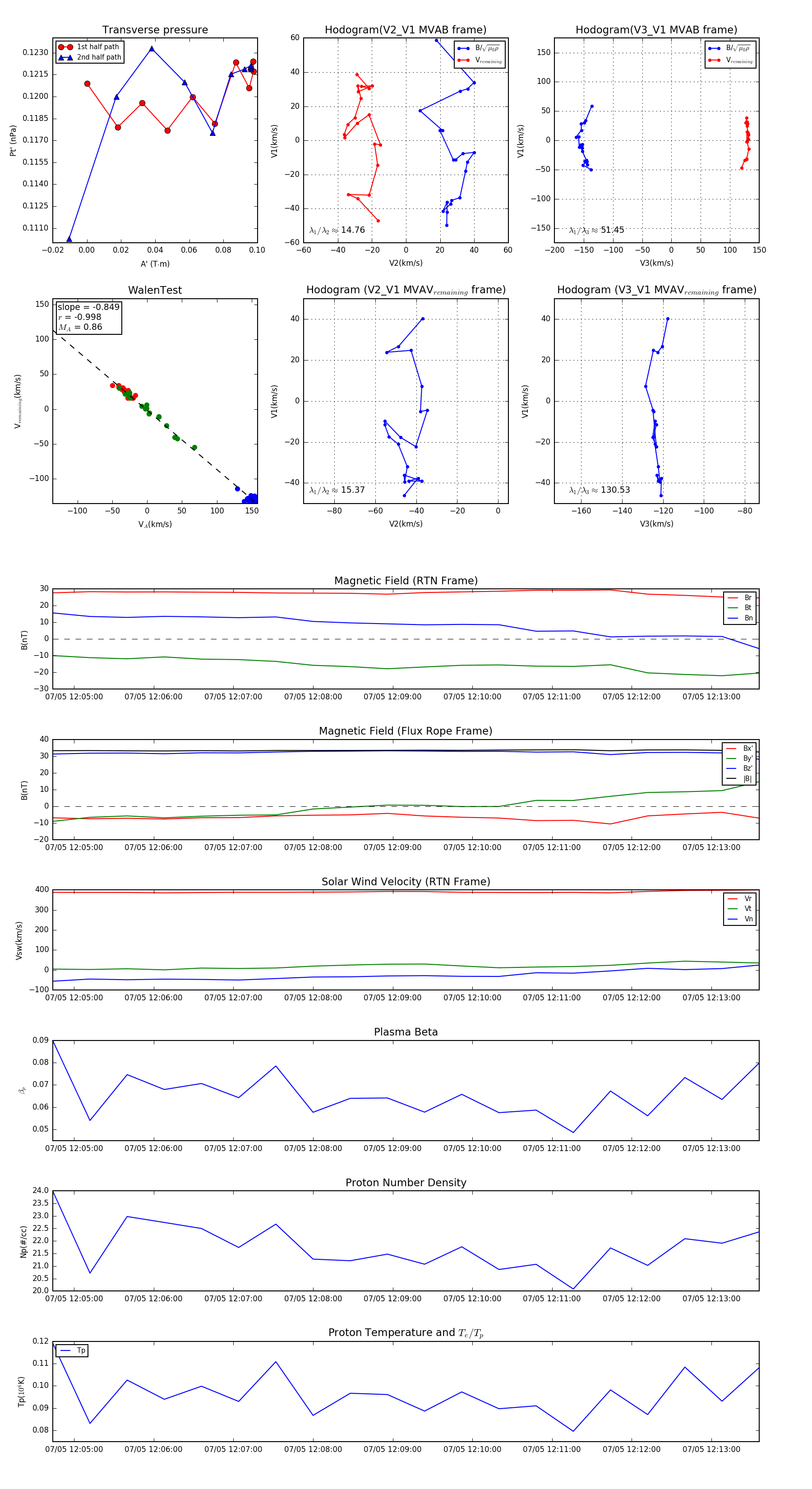
Flux Rope in 2023

Flux Rope Event 2023-07-05 12:04:44 ~ 2023-07-05 12:13:36 (533 seconds)


plot