HOME   LIST
‹–   –›

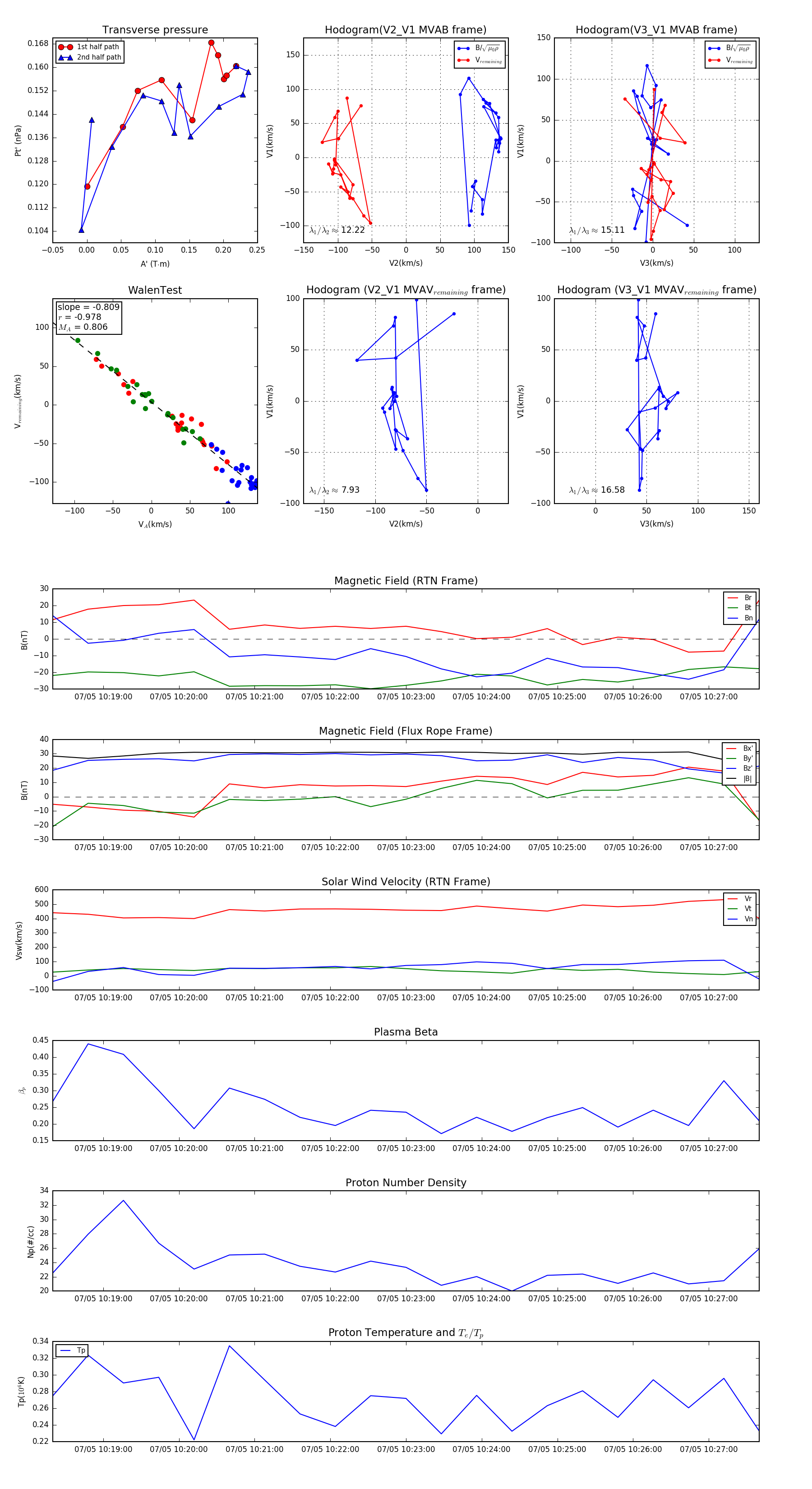
Flux Rope in 2023

Flux Rope Event 2023-07-05 10:18:20 ~ 2023-07-05 10:27:40 (561 seconds)


plot