HOME   LIST
‹–   –›

Flux Rope in 2023

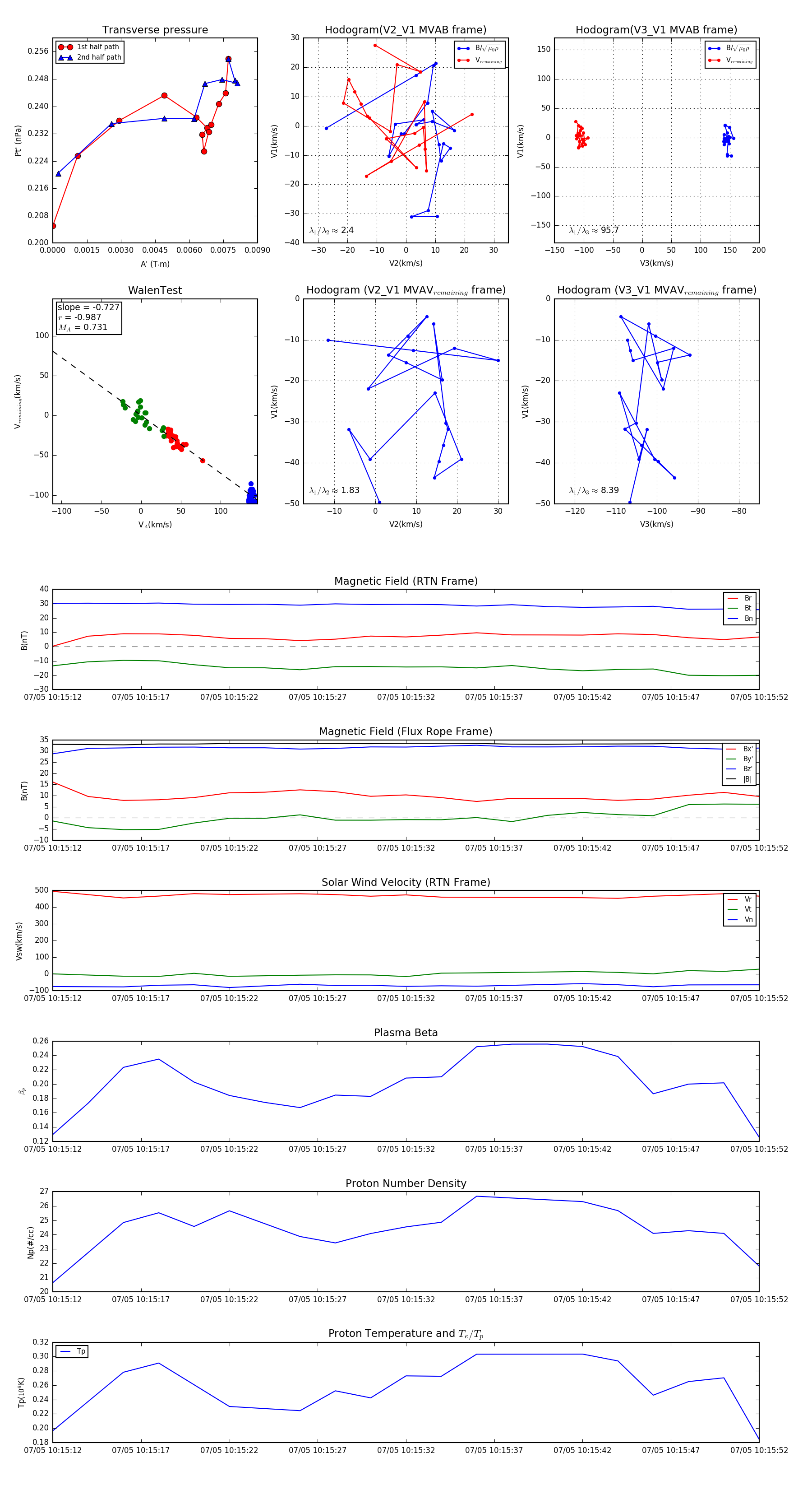
Flux Rope Event 2023-07-05 10:15:12 ~ 2023-07-05 10:15:52 (41 seconds)


plot