HOME   LIST
‹–   –›

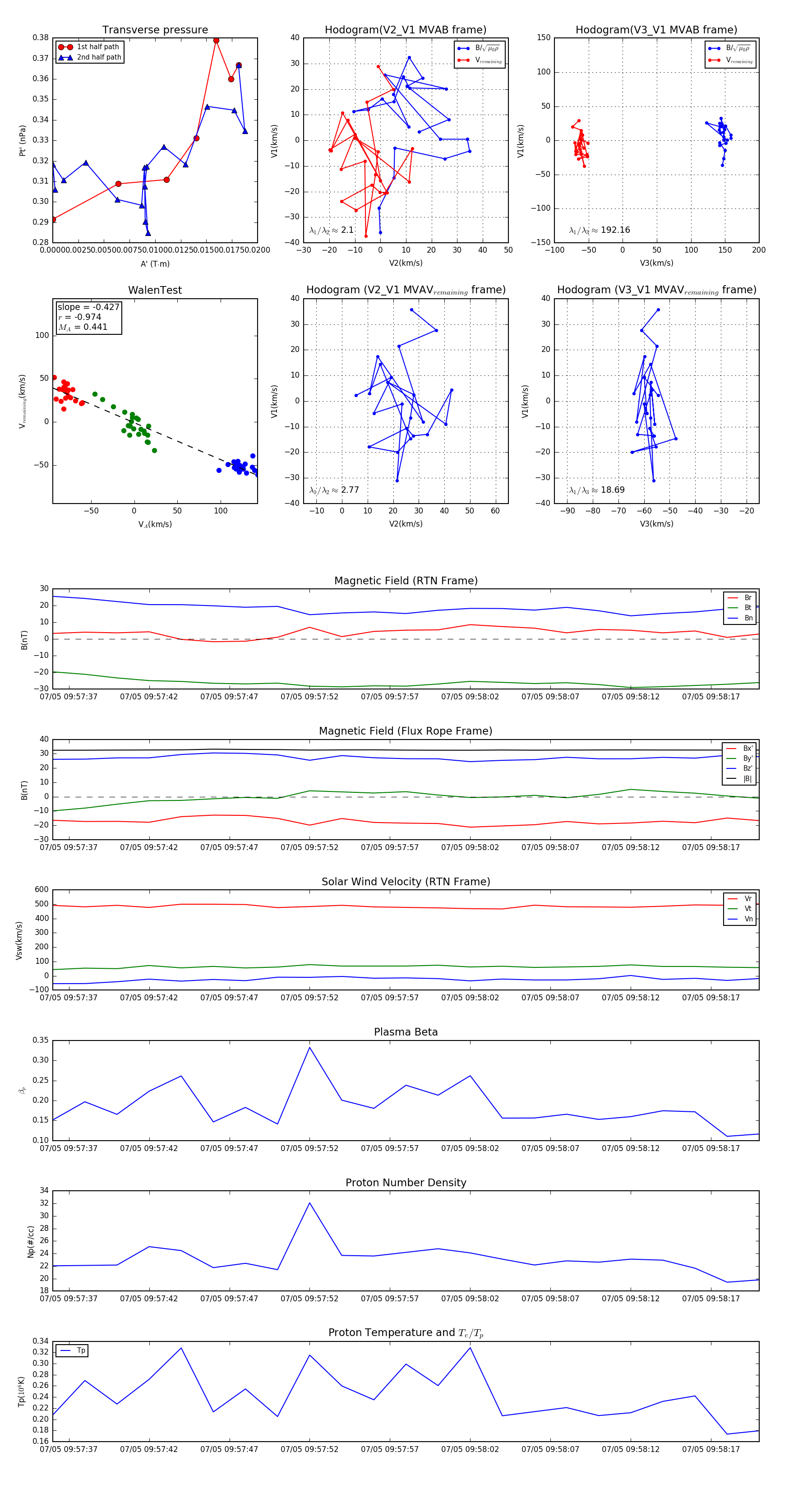
Flux Rope in 2023

Flux Rope Event 2023-07-05 09:57:36 ~ 2023-07-05 09:58:20 (45 seconds)


plot