HOME   LIST
‹–   –›

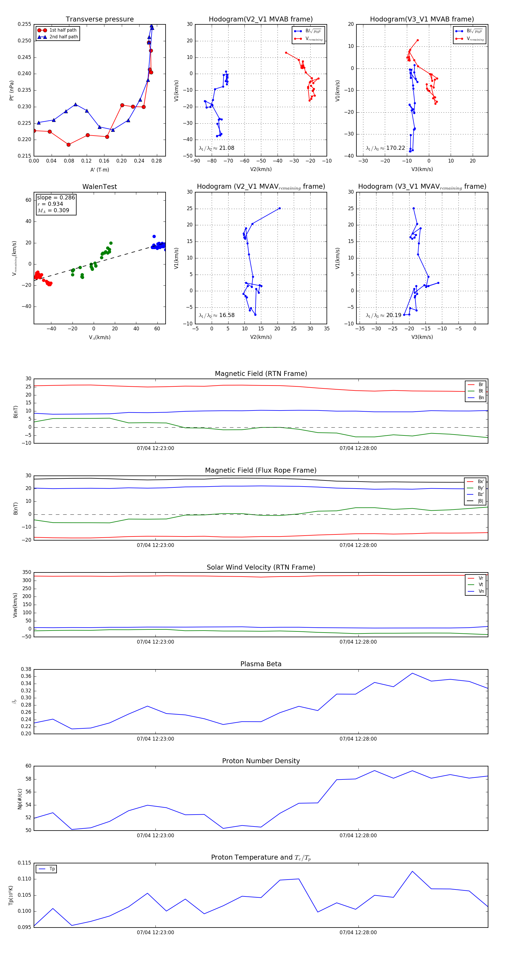
Flux Rope in 2023

Flux Rope Event 2023-07-04 12:20:00 ~ 2023-07-04 12:31:12 (673 seconds)


plot