HOME   LIST
‹–   –›

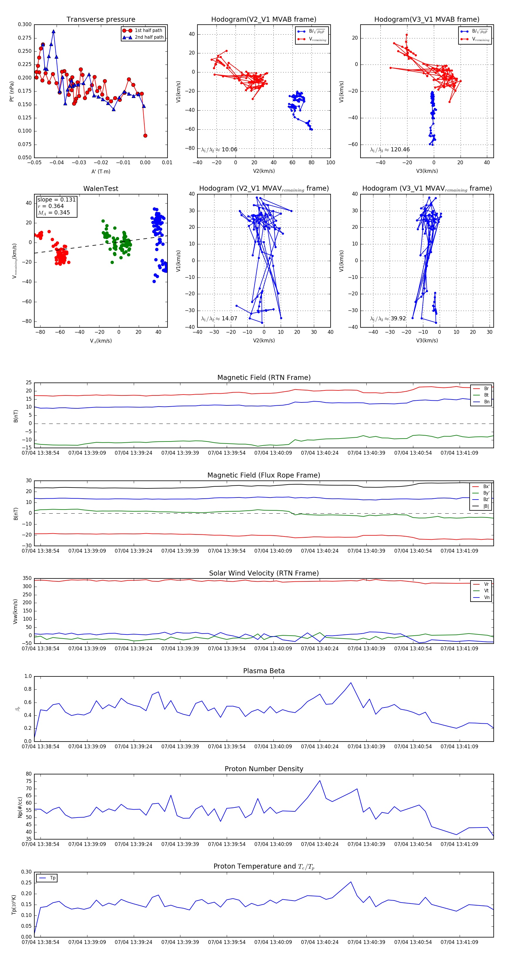
Flux Rope in 2023

Flux Rope Event 2023-07-04 13:38:52 ~ 2023-07-04 13:41:20 (149 seconds)


plot