HOME   LIST
‹–   –›

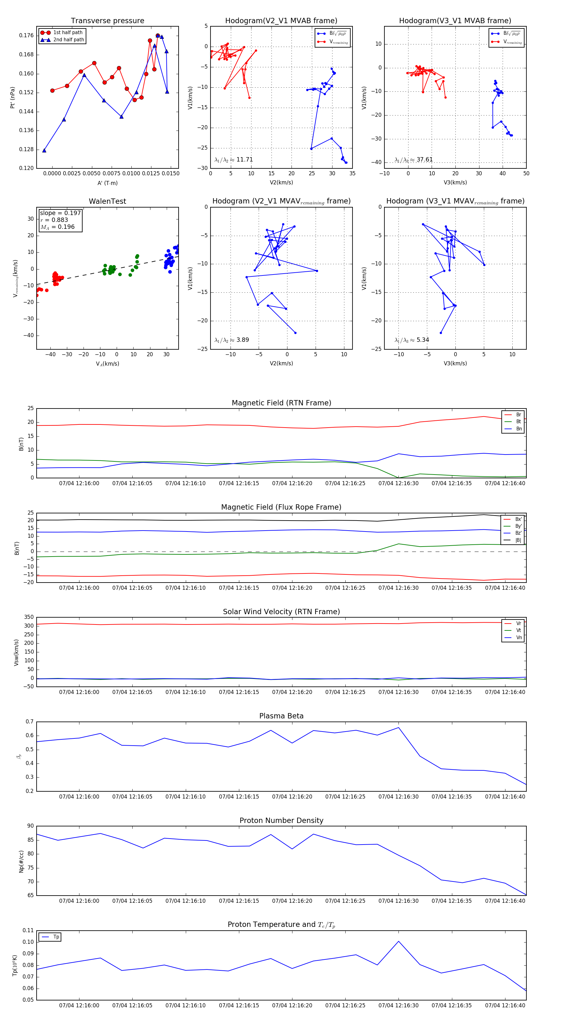
Flux Rope in 2023

Flux Rope Event 2023-07-04 12:15:56 ~ 2023-07-04 12:16:42 (47 seconds)


plot