HOME   LIST
‹–   –›

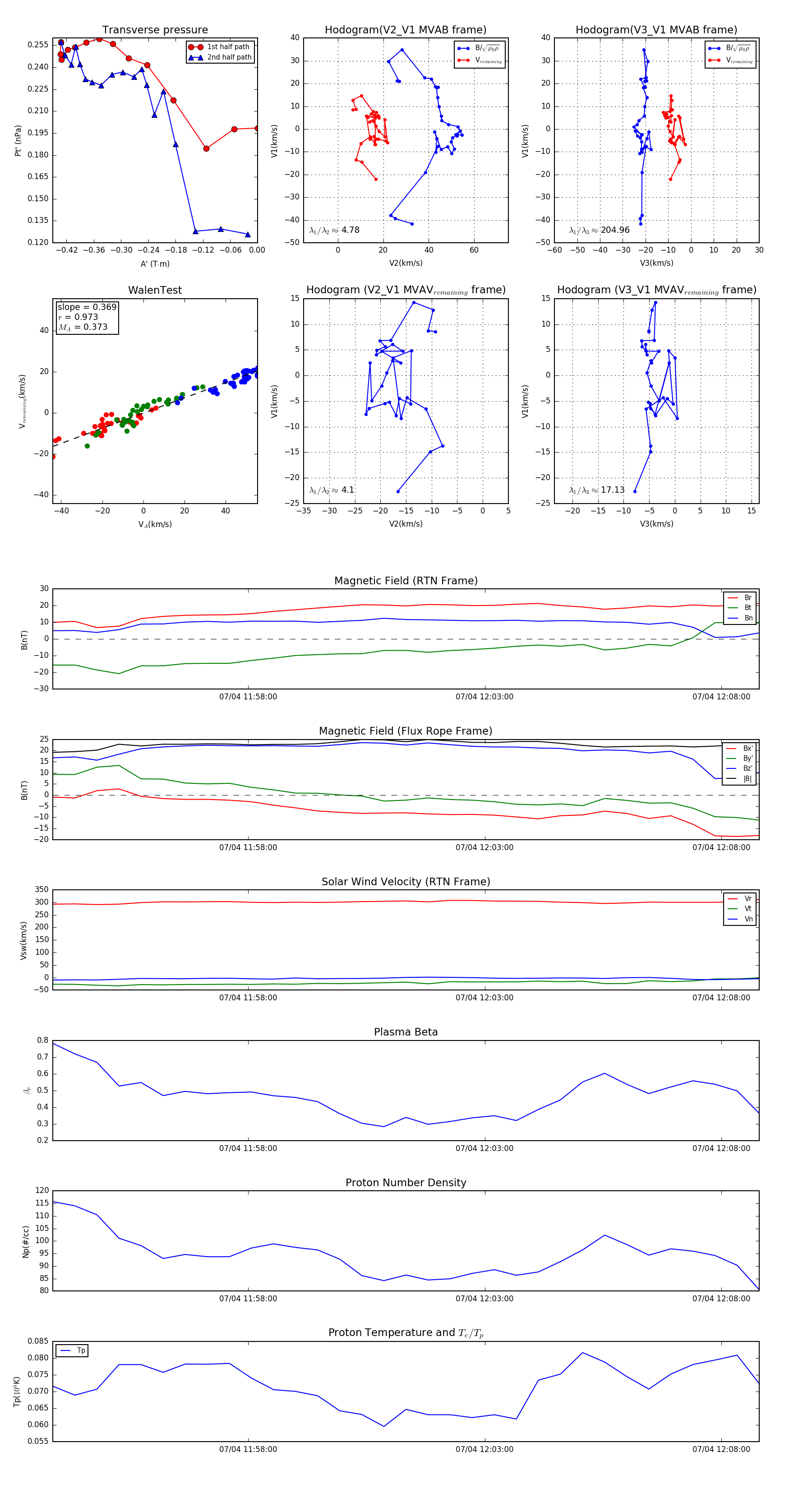
Flux Rope in 2023

Flux Rope Event 2023-07-04 11:53:52 ~ 2023-07-04 12:08:48 (897 seconds)


plot