HOME   LIST
‹–   –›

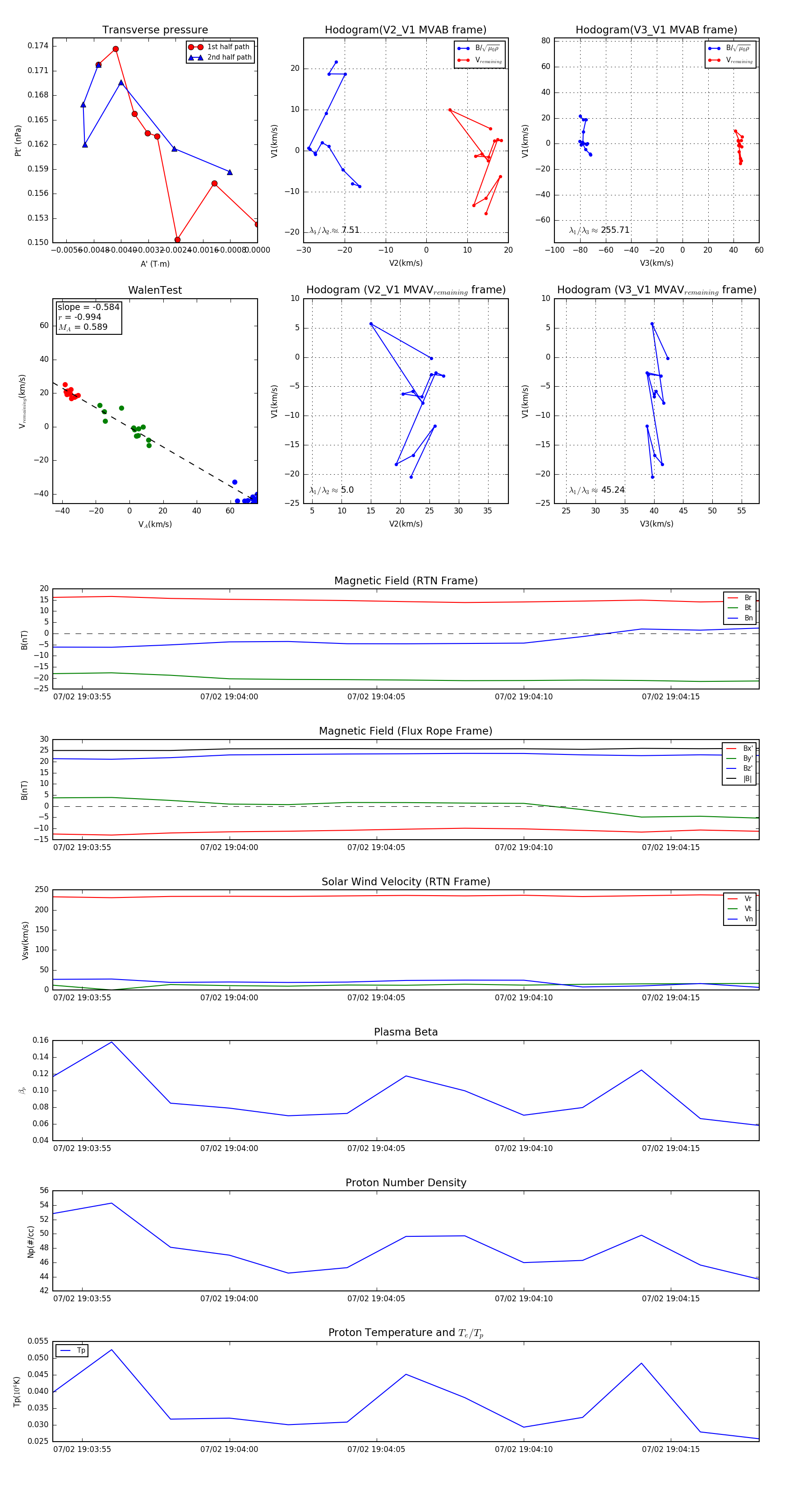
Flux Rope in 2023

Flux Rope Event 2023-07-02 19:03:54 ~ 2023-07-02 19:04:18 (25 seconds)


plot