HOME   LIST
‹–   –›

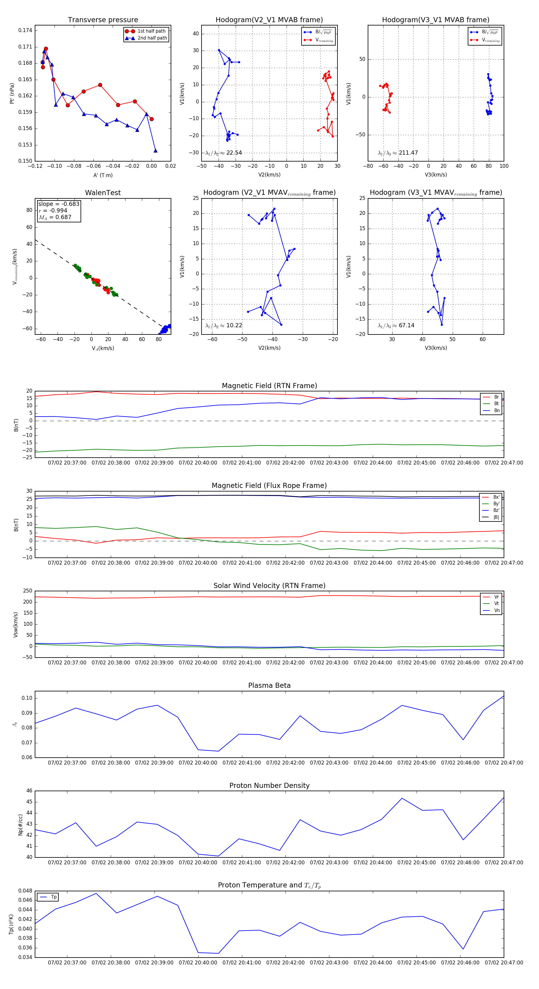
Flux Rope in 2023

Flux Rope Event 2023-07-02 20:36:16 ~ 2023-07-02 20:47:00 (645 seconds)


plot