HOME   LIST
‹–   –›

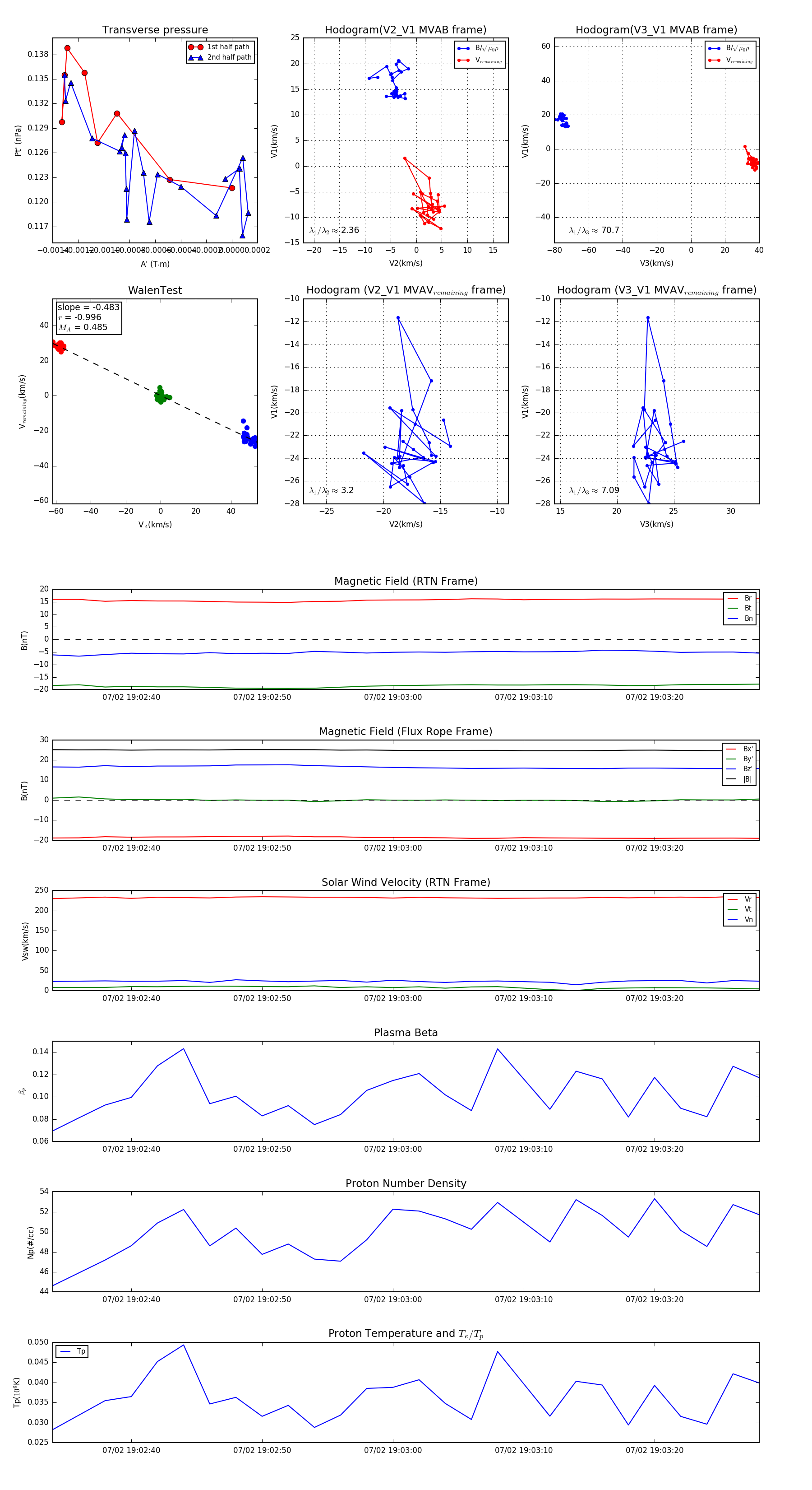
Flux Rope in 2023

Flux Rope Event 2023-07-02 19:02:34 ~ 2023-07-02 19:03:28 (55 seconds)


plot