HOME   LIST
‹–   –›

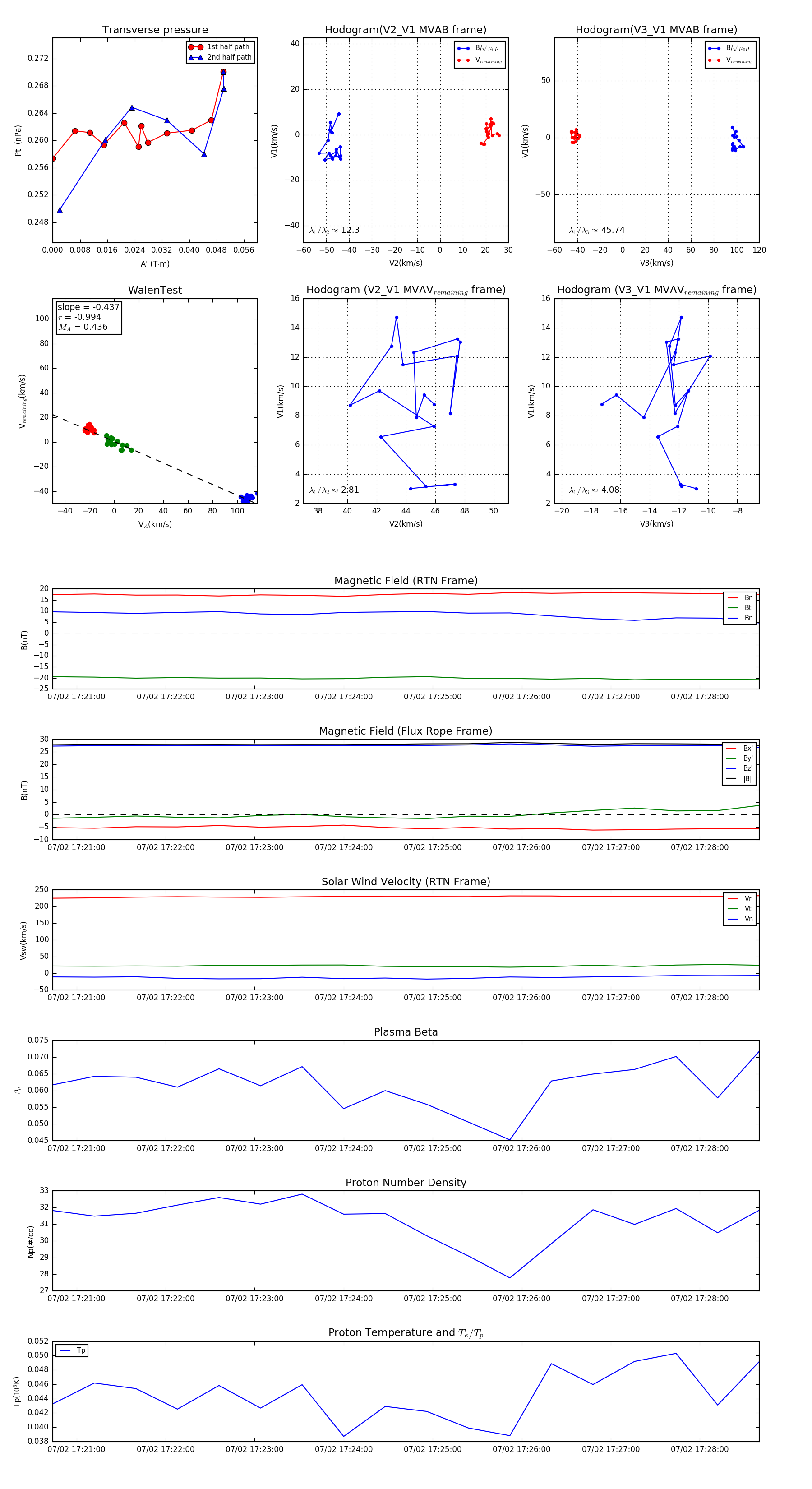
Flux Rope in 2023

Flux Rope Event 2023-07-02 17:20:44 ~ 2023-07-02 17:28:40 (477 seconds)


plot