HOME   LIST
‹–   –›

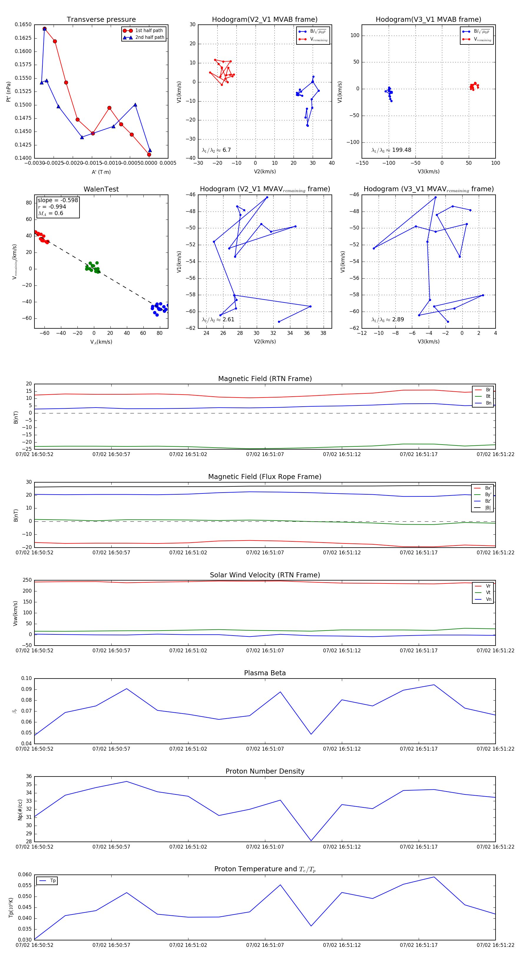
Flux Rope in 2023

Flux Rope Event 2023-07-02 16:50:52 ~ 2023-07-02 16:51:22 (31 seconds)


plot