HOME   LIST
‹–   –›

Flux Rope in 2023

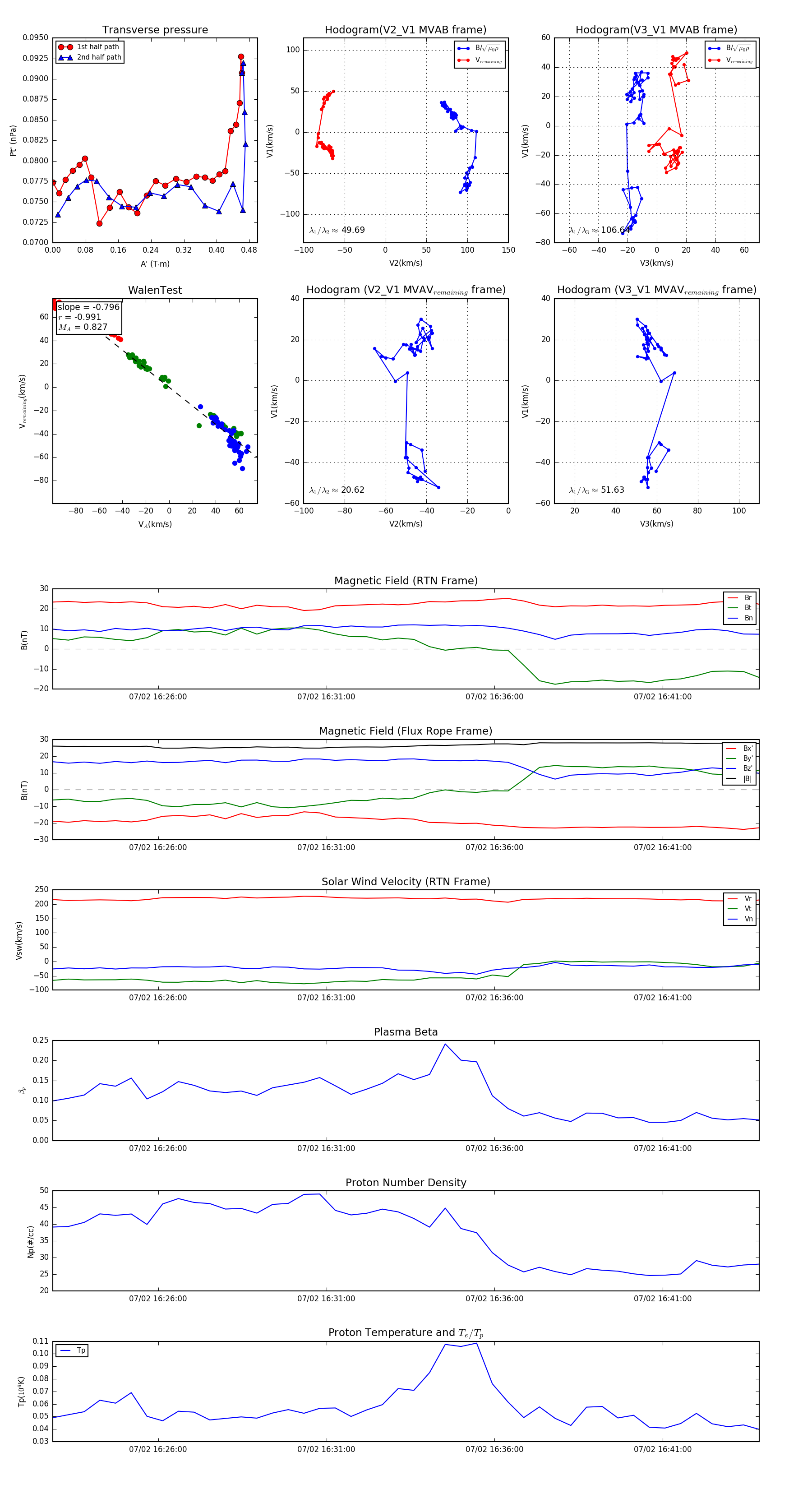
Flux Rope Event 2023-07-02 16:22:52 ~ 2023-07-02 16:43:52 (1261 seconds)


plot