HOME   LIST
‹–   –›

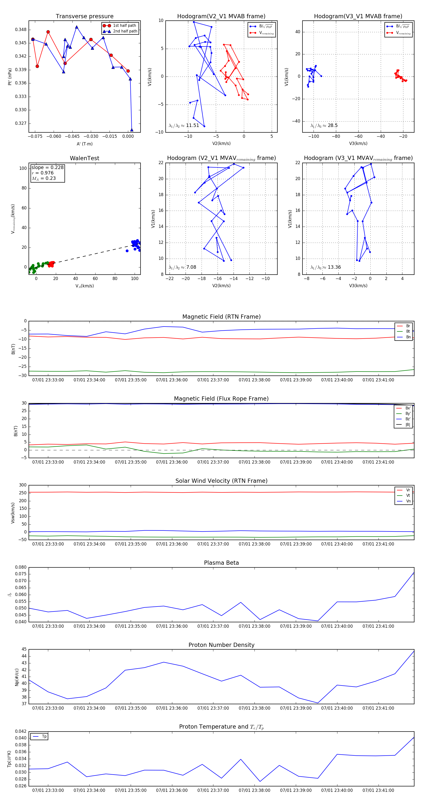
Flux Rope in 2023

Flux Rope Event 2023-07-01 23:32:32 ~ 2023-07-01 23:41:52 (561 seconds)


plot