HOME   LIST
‹–   –›

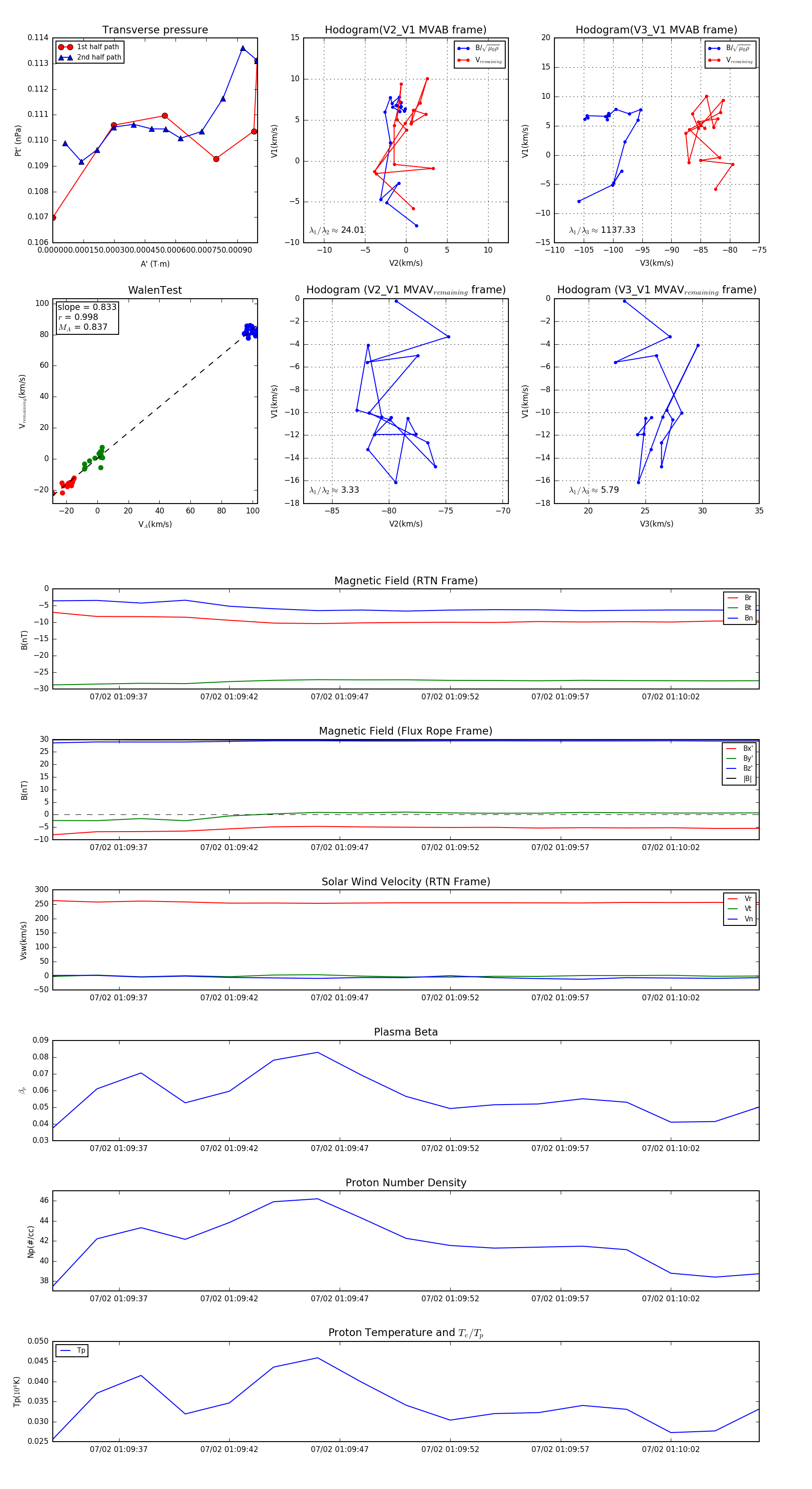
Flux Rope in 2023

Flux Rope Event 2023-07-02 01:09:34 ~ 2023-07-02 01:10:06 (33 seconds)


plot