HOME   LIST
‹–   –›

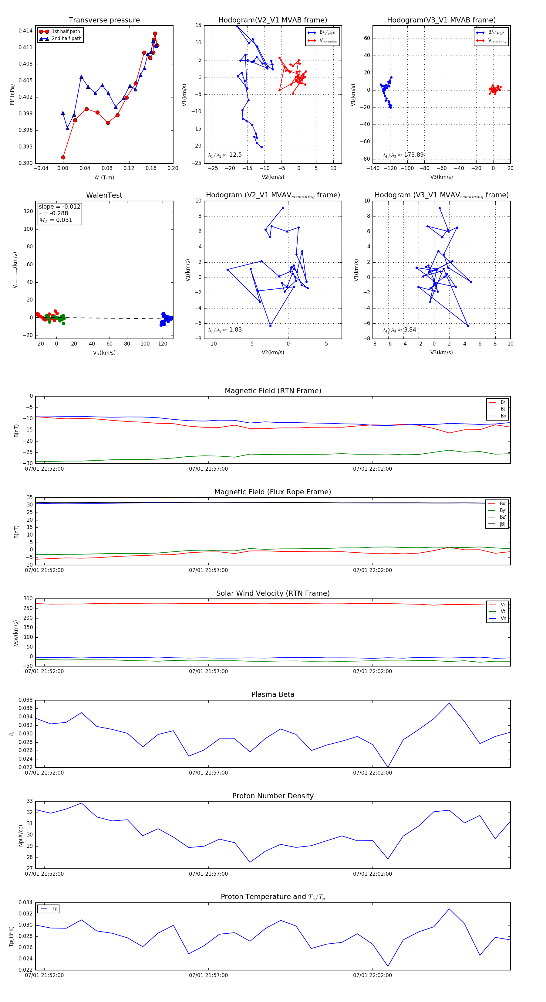
Flux Rope in 2023

Flux Rope Event 2023-07-01 21:51:44 ~ 2023-07-01 22:06:12 (869 seconds)


plot