HOME   LIST
‹–   –›

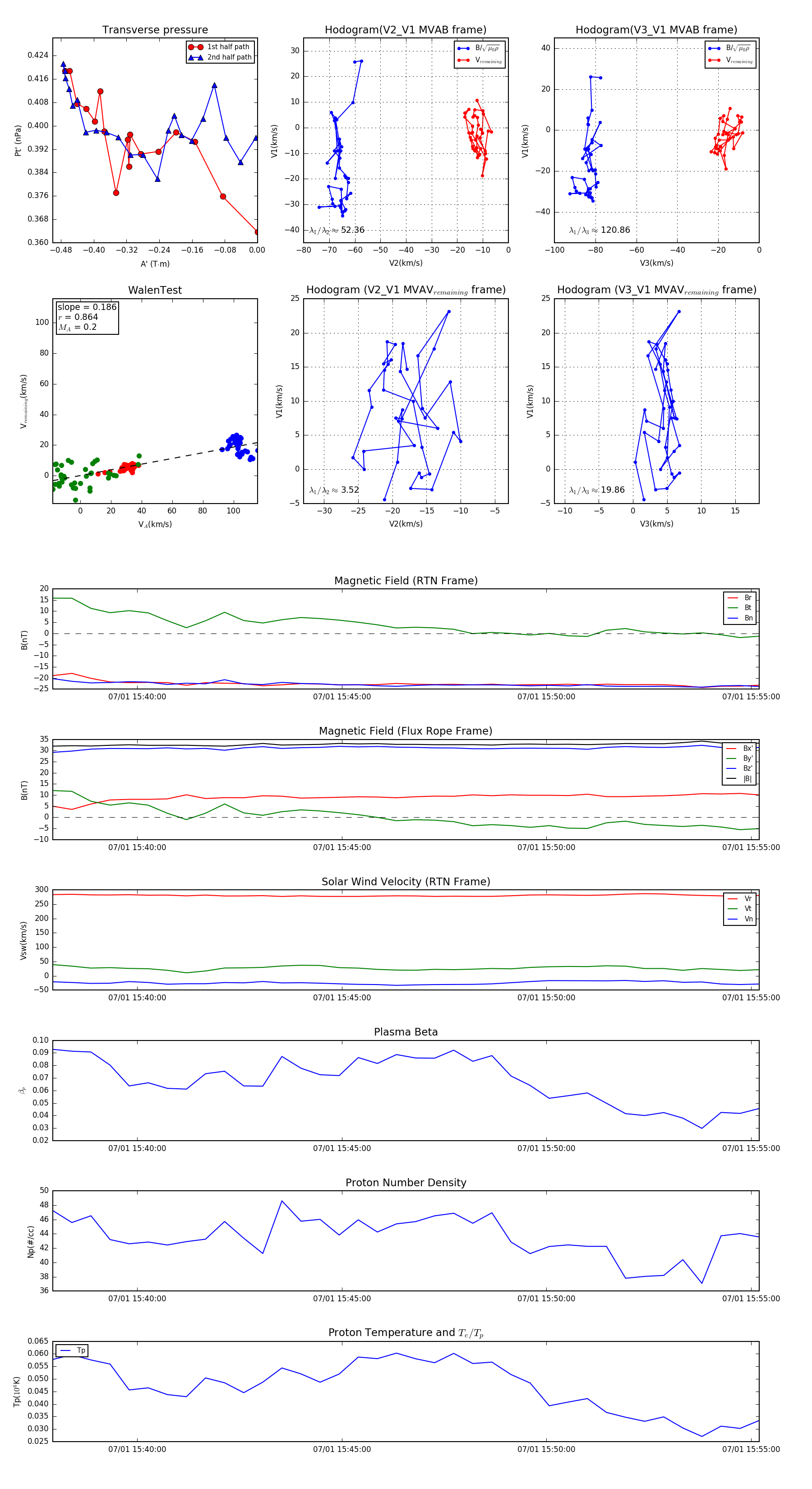
Flux Rope in 2023

Flux Rope Event 2023-07-01 15:37:56 ~ 2023-07-01 15:55:12 (1037 seconds)


plot