HOME   LIST
‹–   –›

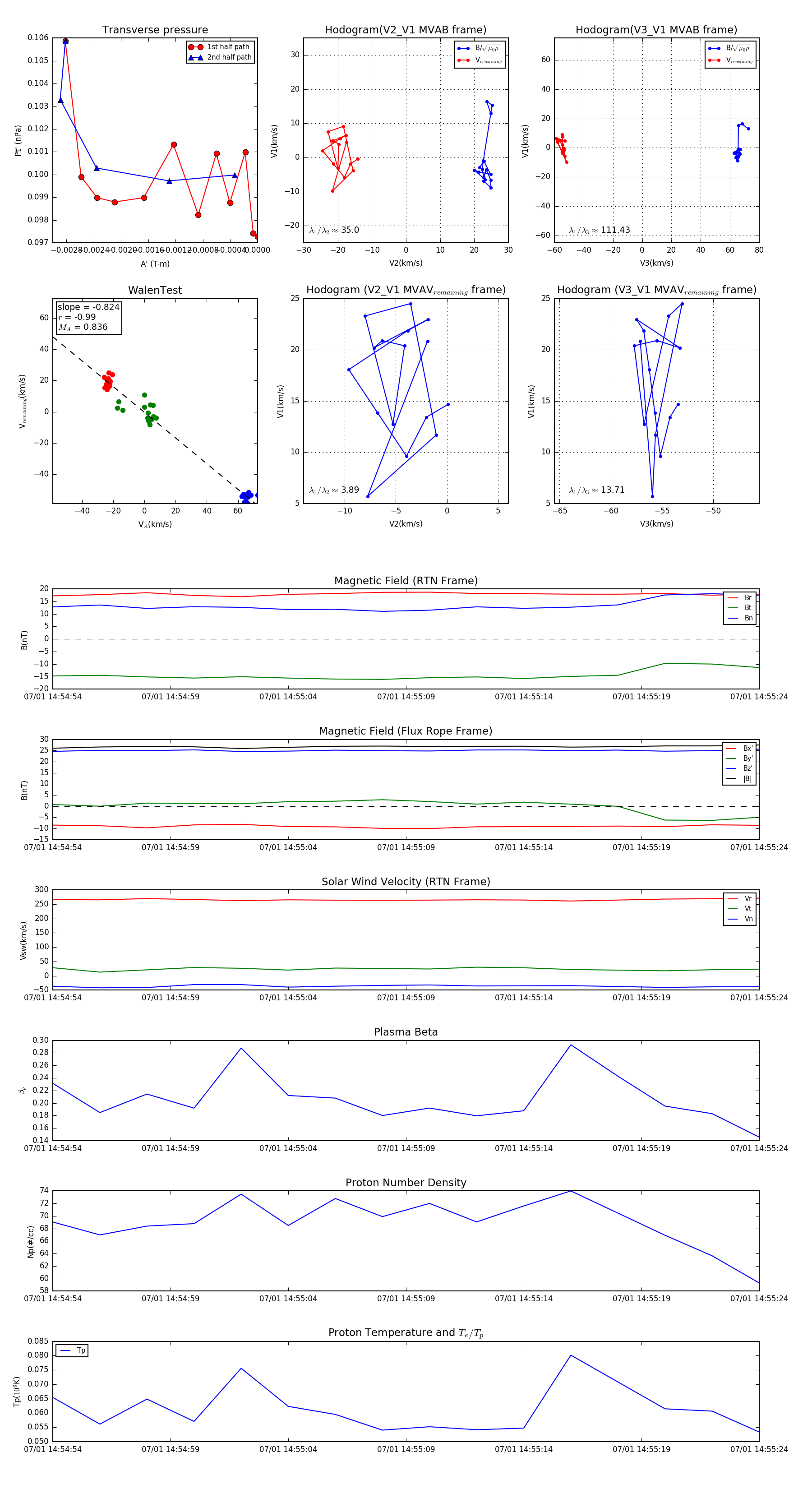
Flux Rope in 2023

Flux Rope Event 2023-07-01 14:54:54 ~ 2023-07-01 14:55:24 (31 seconds)


plot