HOME   LIST
‹–   –›

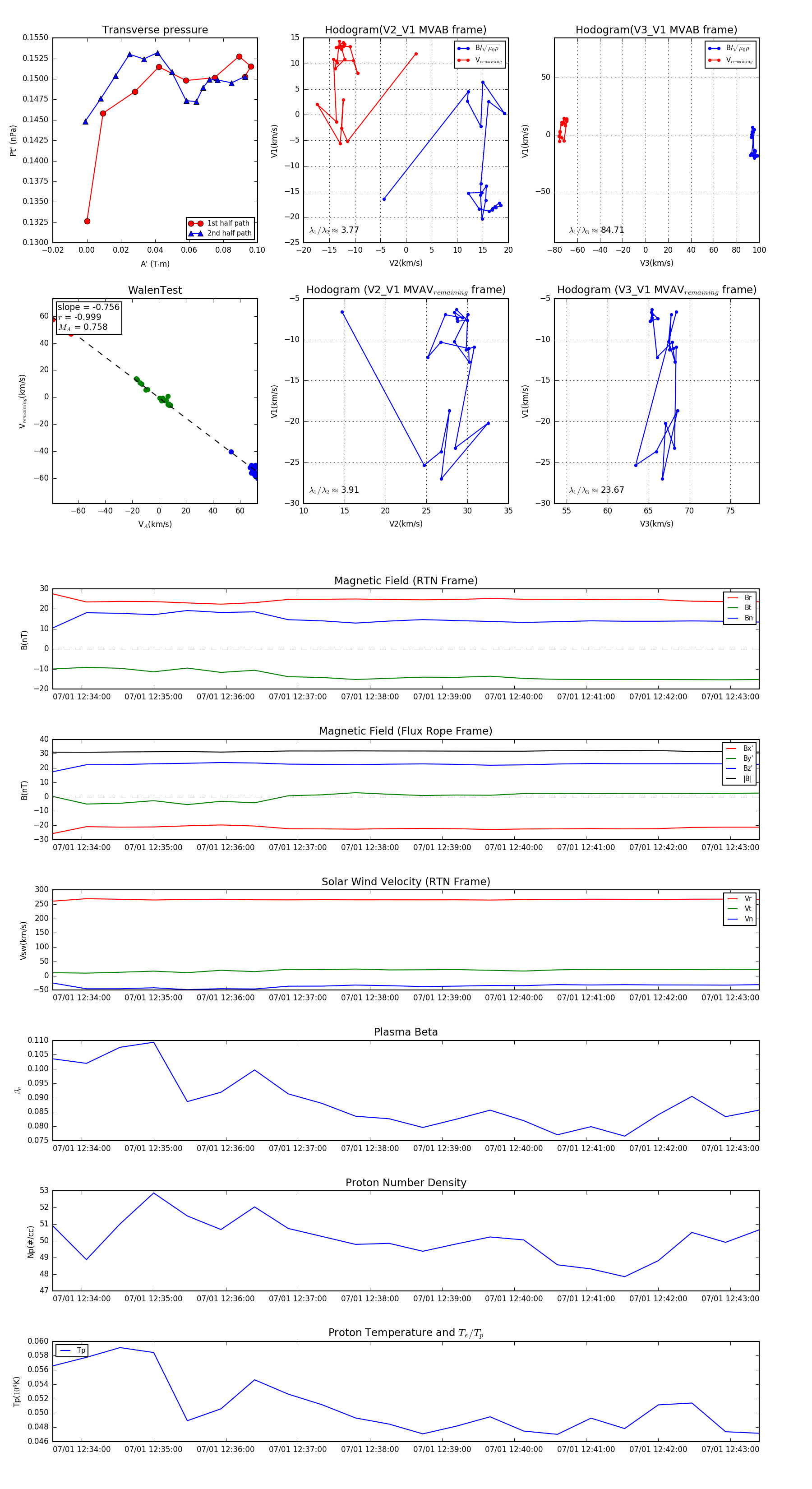
Flux Rope in 2023

Flux Rope Event 2023-07-01 12:33:36 ~ 2023-07-01 12:43:24 (589 seconds)


plot