HOME   LIST
‹–   –›

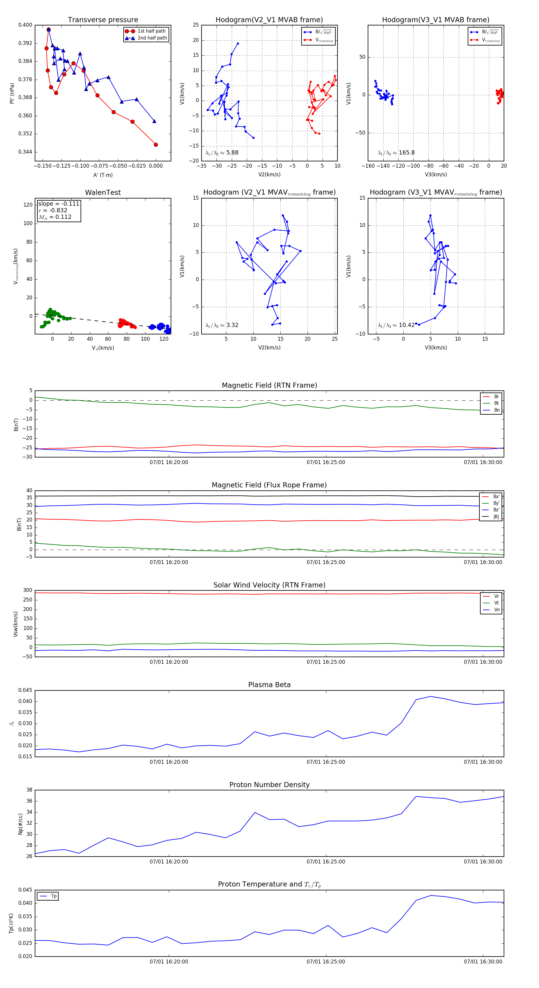
Flux Rope in 2023

Flux Rope Event 2023-07-01 16:15:44 ~ 2023-07-01 16:30:40 (897 seconds)


plot