HOME   LIST
‹–   –›

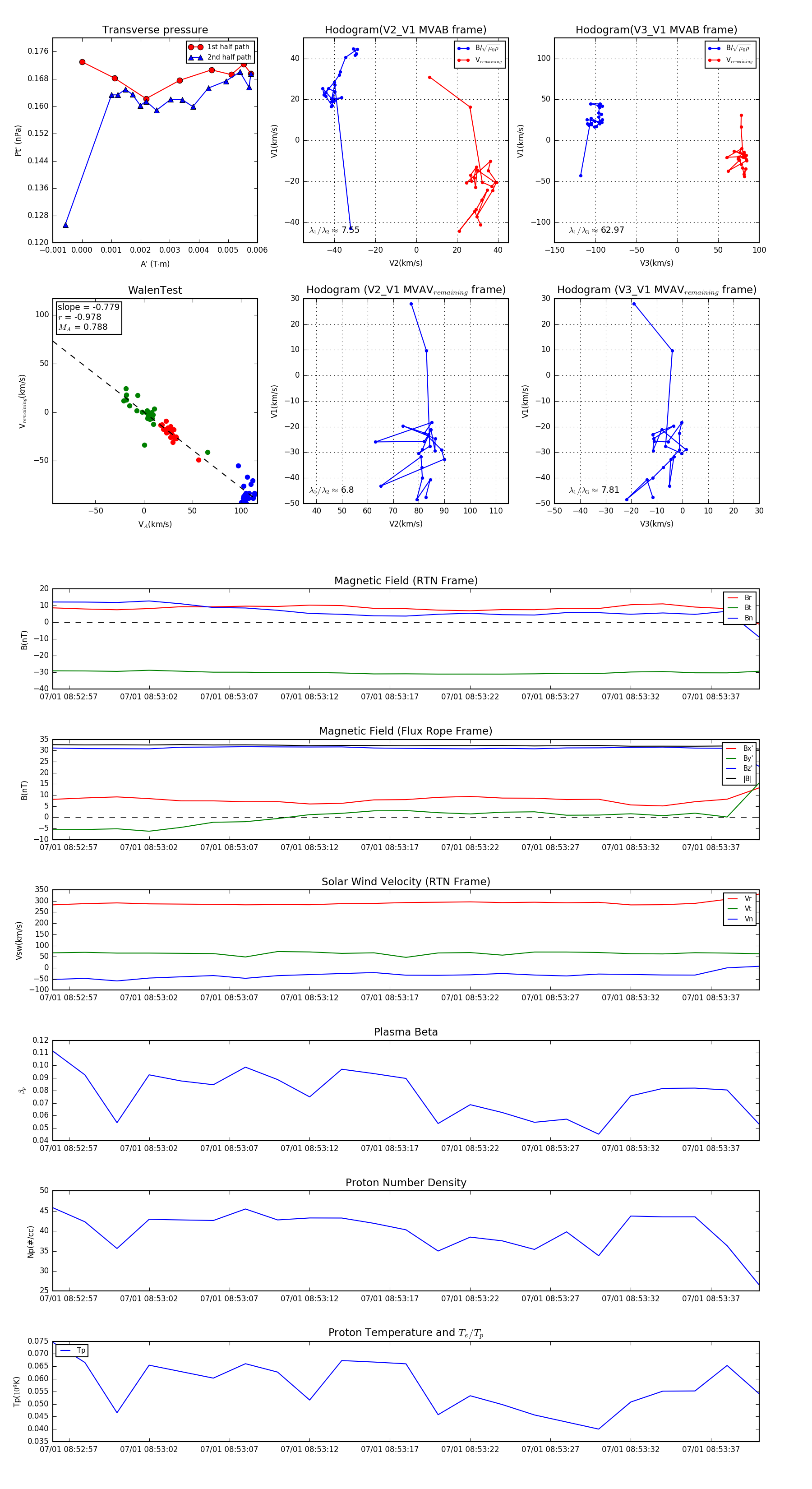
Flux Rope in 2023

Flux Rope Event 2023-07-01 08:52:56 ~ 2023-07-01 08:53:40 (45 seconds)


plot