HOME   LIST
‹–   –›

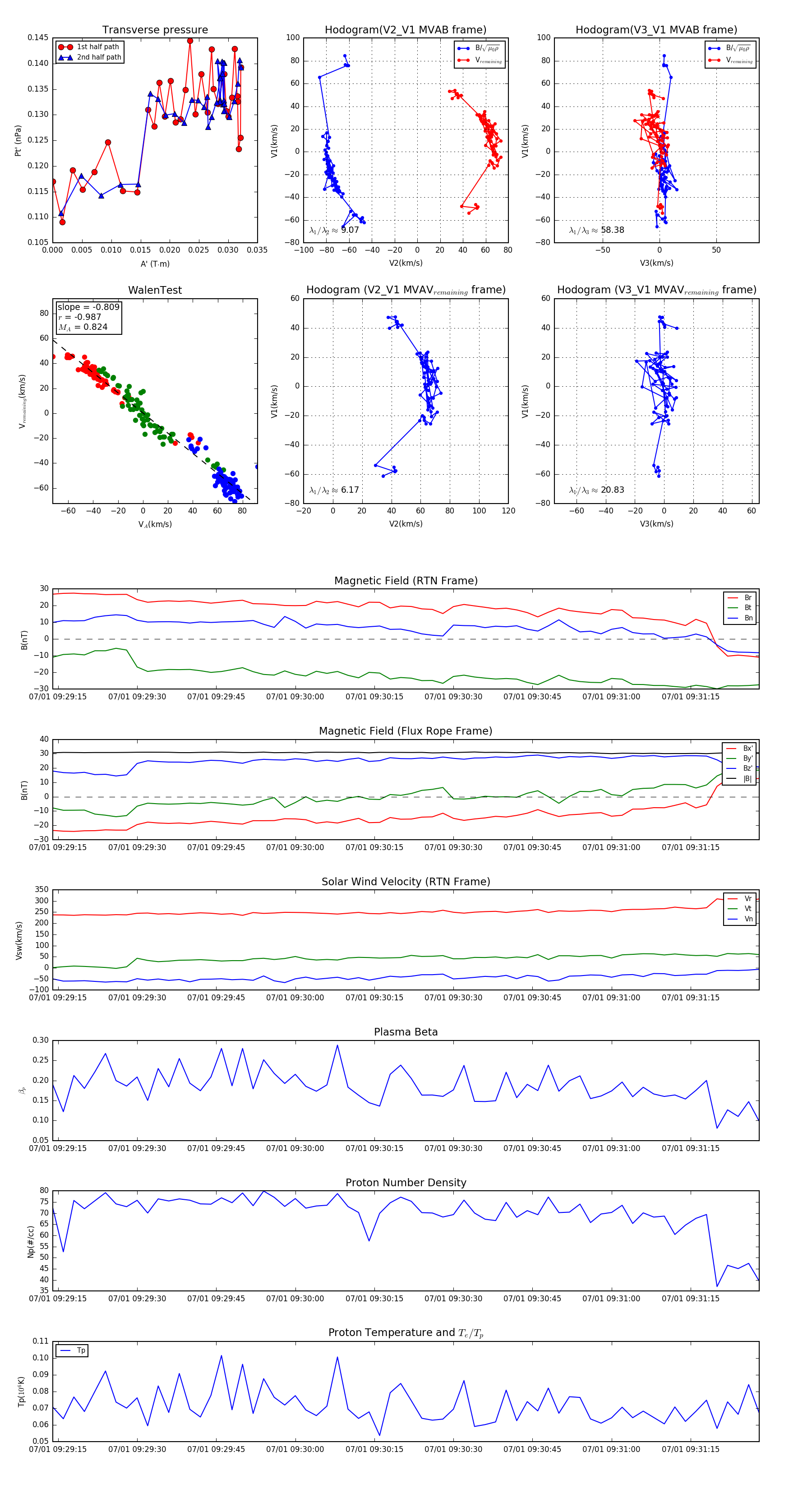
Flux Rope in 2023

Flux Rope Event 2023-07-01 09:29:14 ~ 2023-07-01 09:31:28 (135 seconds)


plot