HOME   LIST
‹–   –›

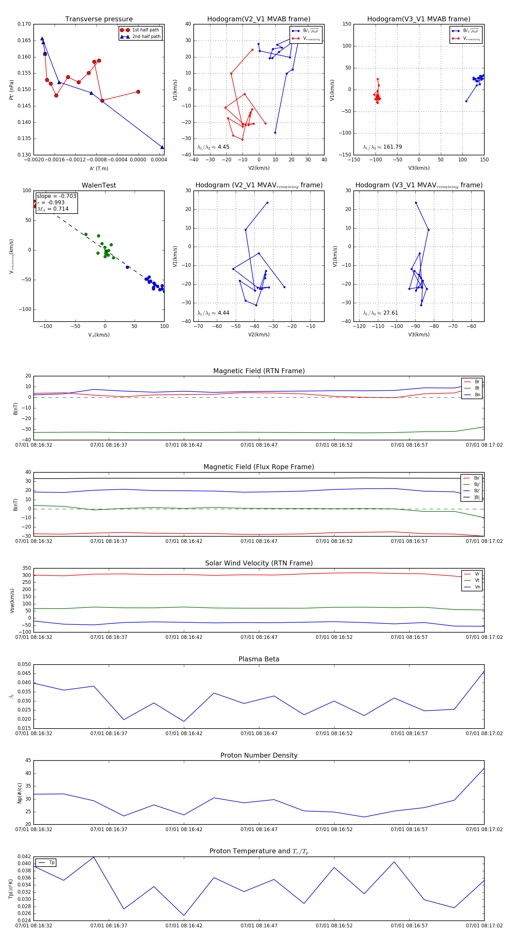
Flux Rope in 2023

Flux Rope Event 2023-07-01 08:16:32 ~ 2023-07-01 08:17:02 (31 seconds)


plot