HOME   LIST
‹–   –›

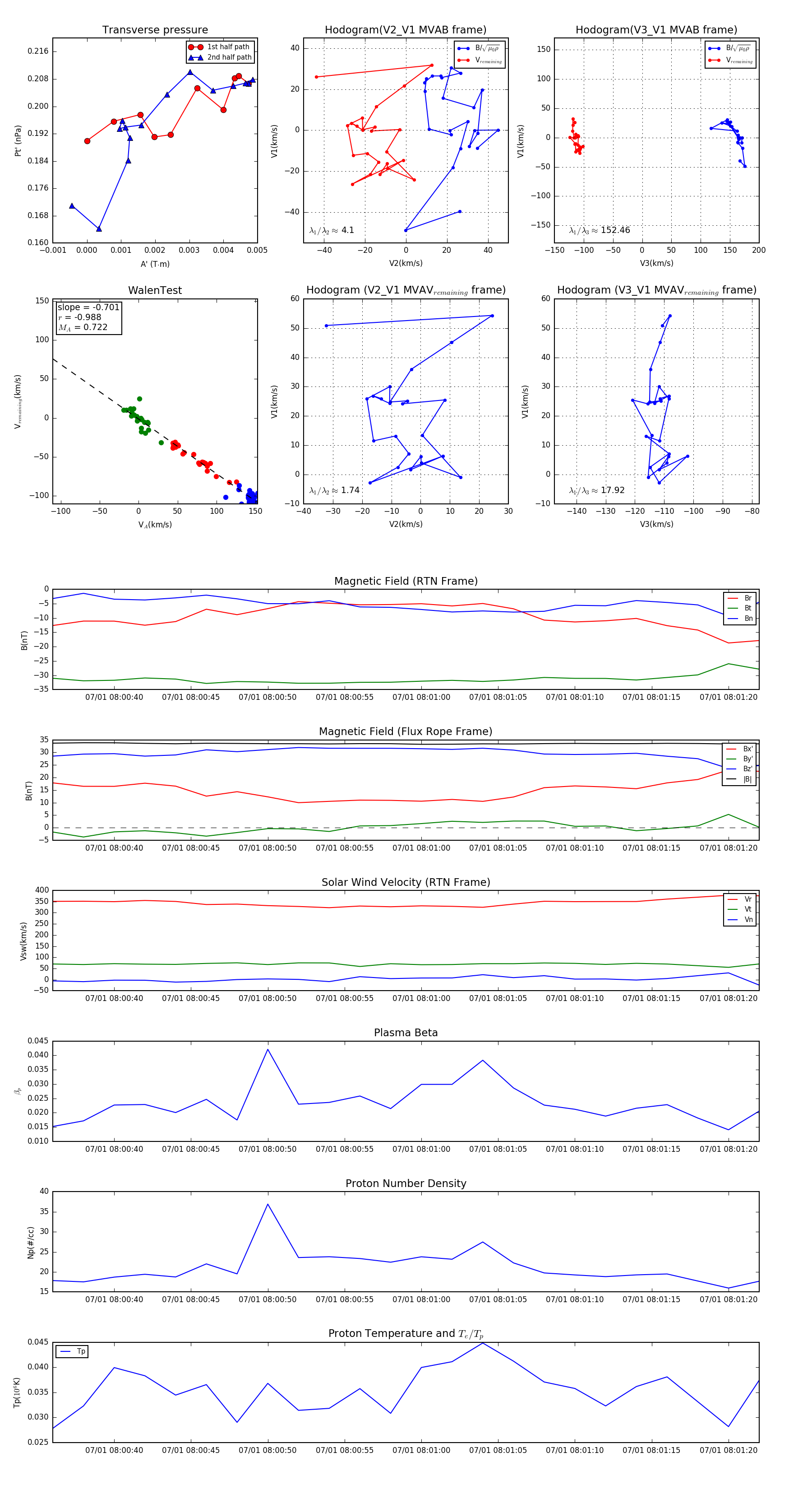
Flux Rope in 2023

Flux Rope Event 2023-07-01 08:00:36 ~ 2023-07-01 08:01:22 (47 seconds)


plot