HOME   LIST
‹–   –›

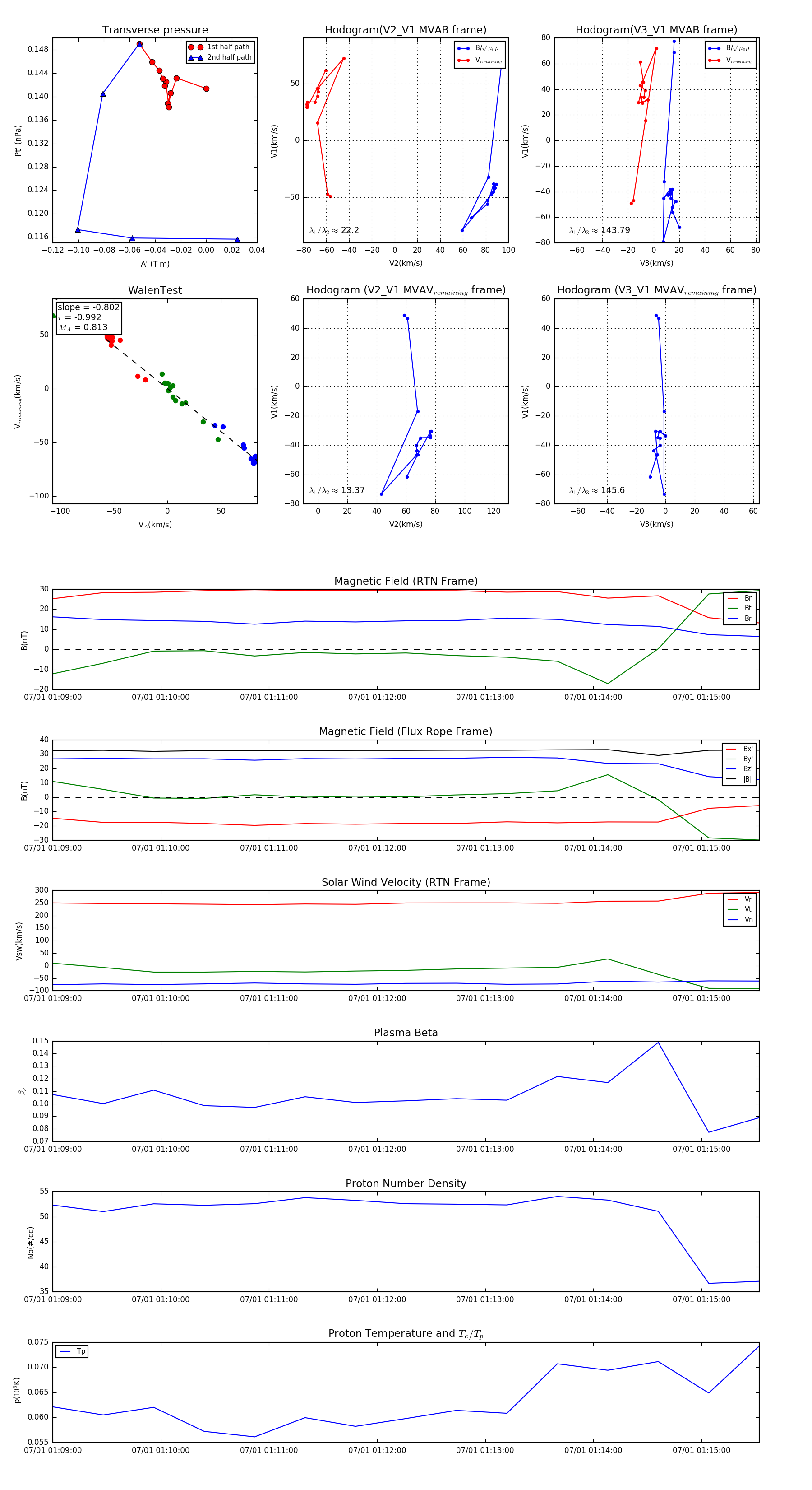
Flux Rope in 2023

Flux Rope Event 2023-07-01 01:09:00 ~ 2023-07-01 01:15:32 (393 seconds)


plot