HOME   LIST
‹–   –›

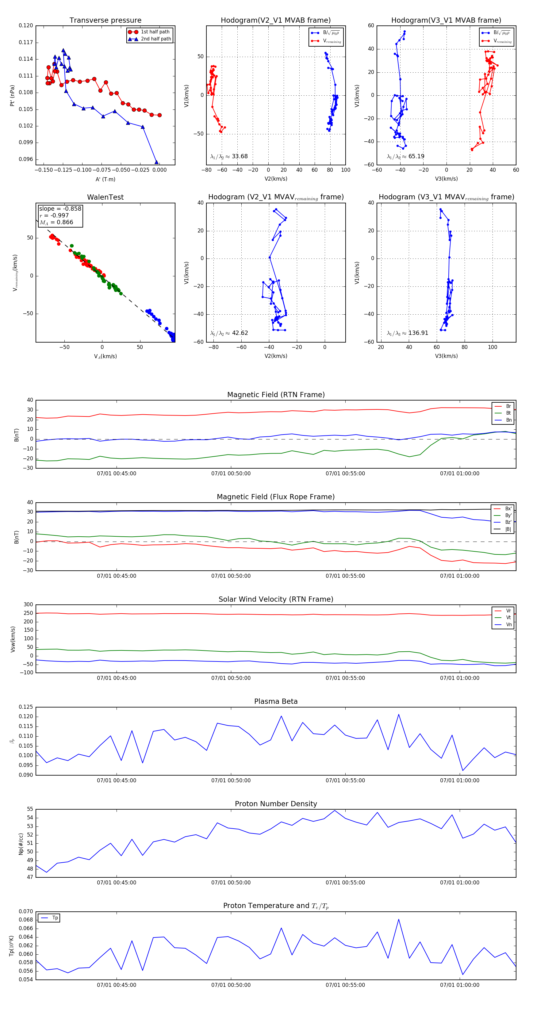
Flux Rope in 2023

Flux Rope Event 2023-07-01 00:41:28 ~ 2023-07-01 01:02:28 (1261 seconds)


plot