HOME   LIST
‹–   –›

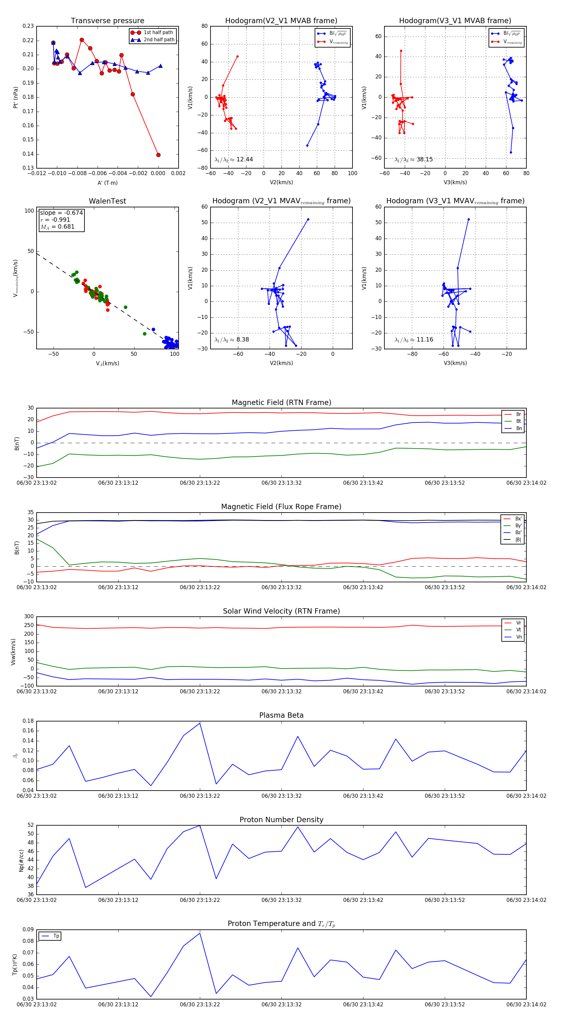
Flux Rope in 2023

Flux Rope Event 2023-06-30 23:13:02 ~ 2023-06-30 23:14:02 (61 seconds)


plot