HOME   LIST
‹–   –›

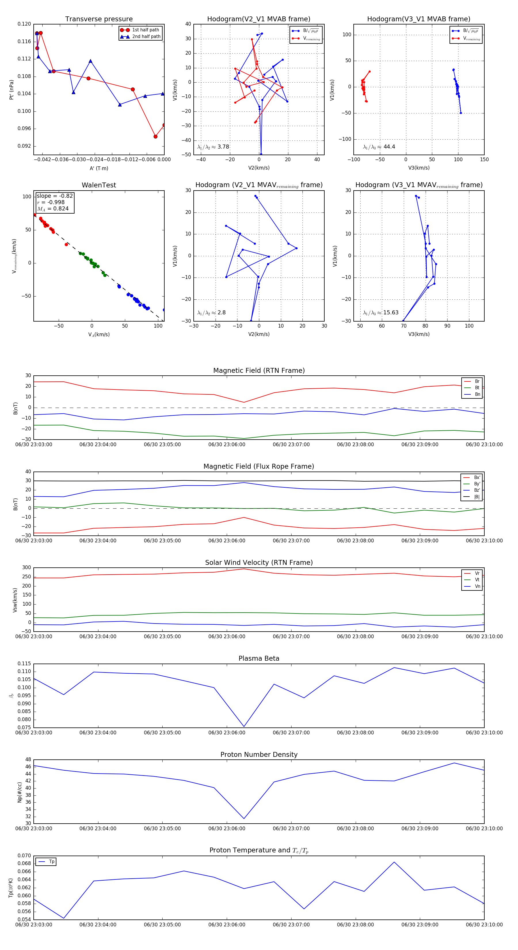
Flux Rope in 2023

Flux Rope Event 2023-06-30 23:03:00 ~ 2023-06-30 23:10:00 (421 seconds)


plot