HOME   LIST
‹–   –›

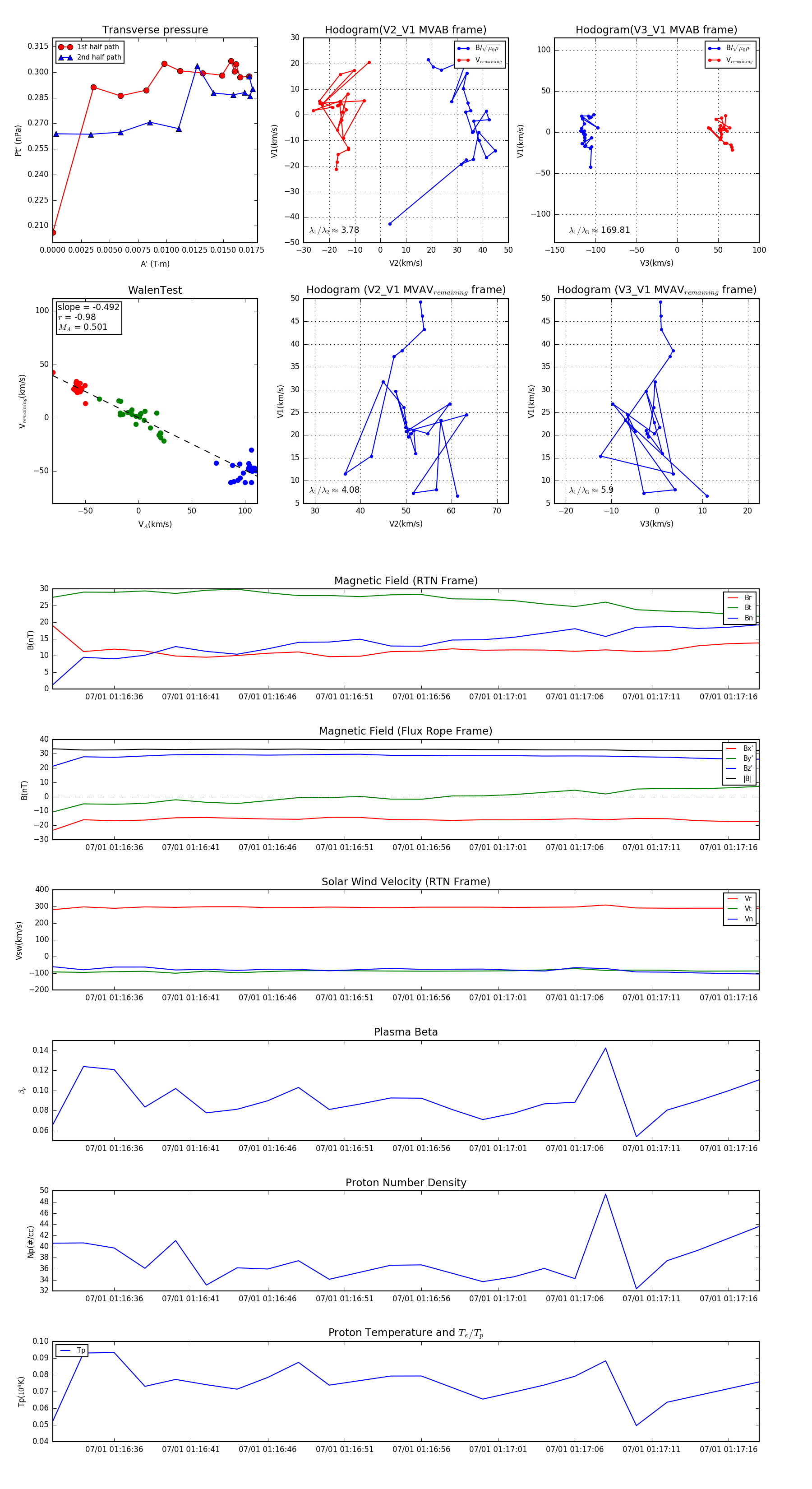
Flux Rope in 2023

Flux Rope Event 2023-07-01 01:16:32 ~ 2023-07-01 01:17:18 (47 seconds)


plot