HOME   LIST
‹–   –›

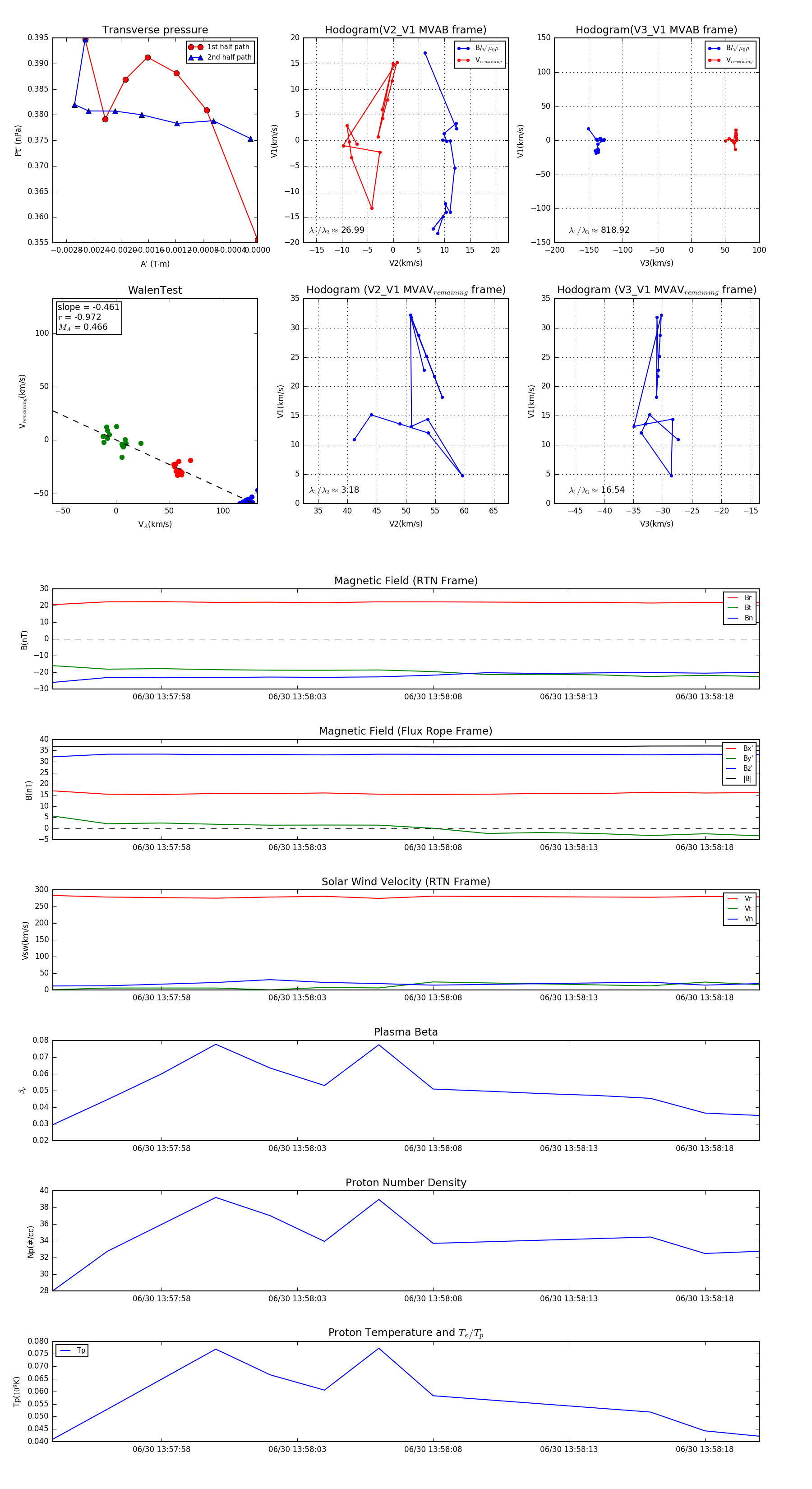
Flux Rope in 2023

Flux Rope Event 2023-06-30 13:57:54 ~ 2023-06-30 13:58:20 (27 seconds)


plot