HOME   LIST
‹–   –›

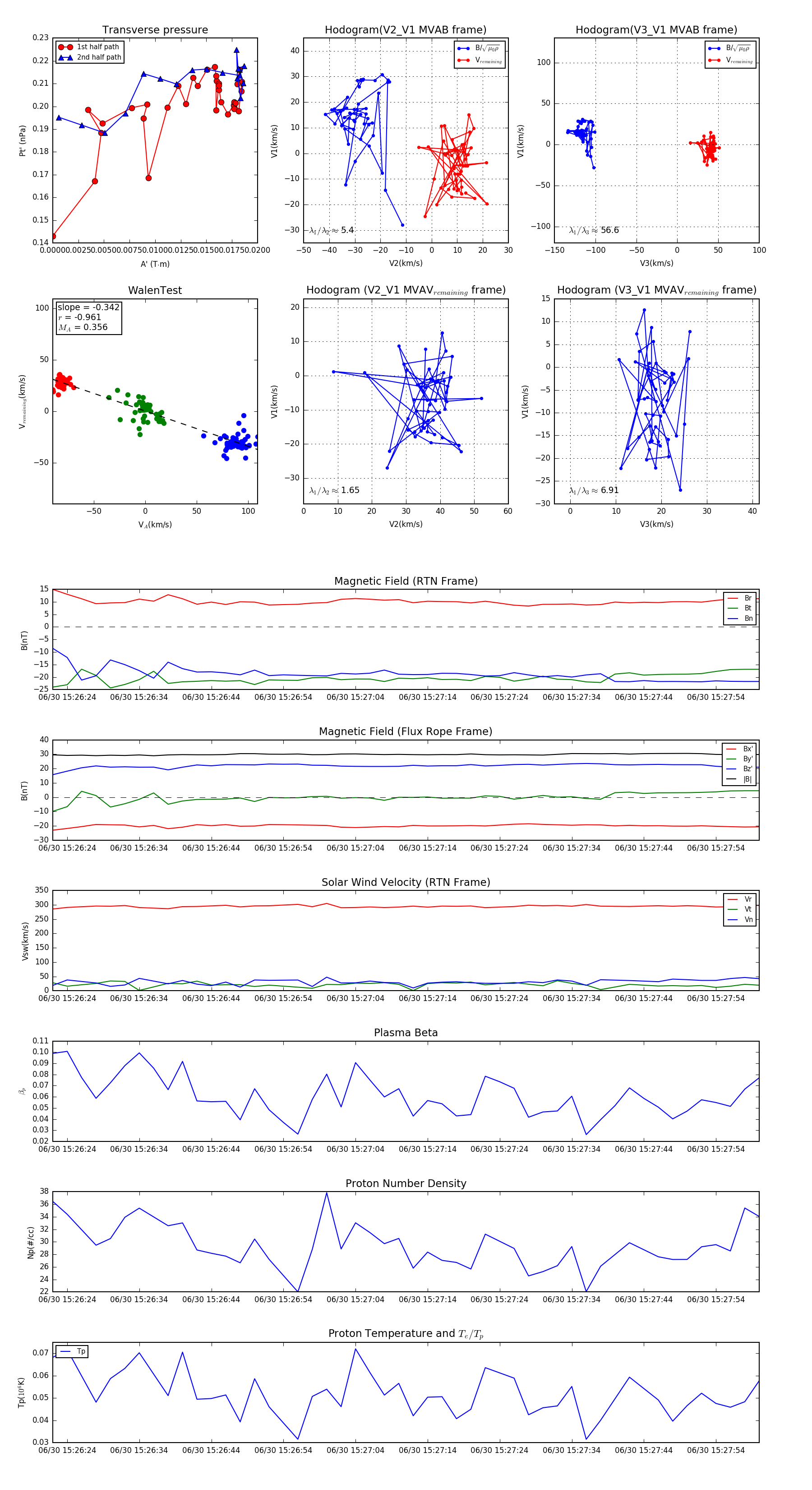
Flux Rope in 2023

Flux Rope Event 2023-06-30 15:26:22 ~ 2023-06-30 15:28:00 (99 seconds)


plot