HOME   LIST
‹–   –›

Flux Rope in 2023

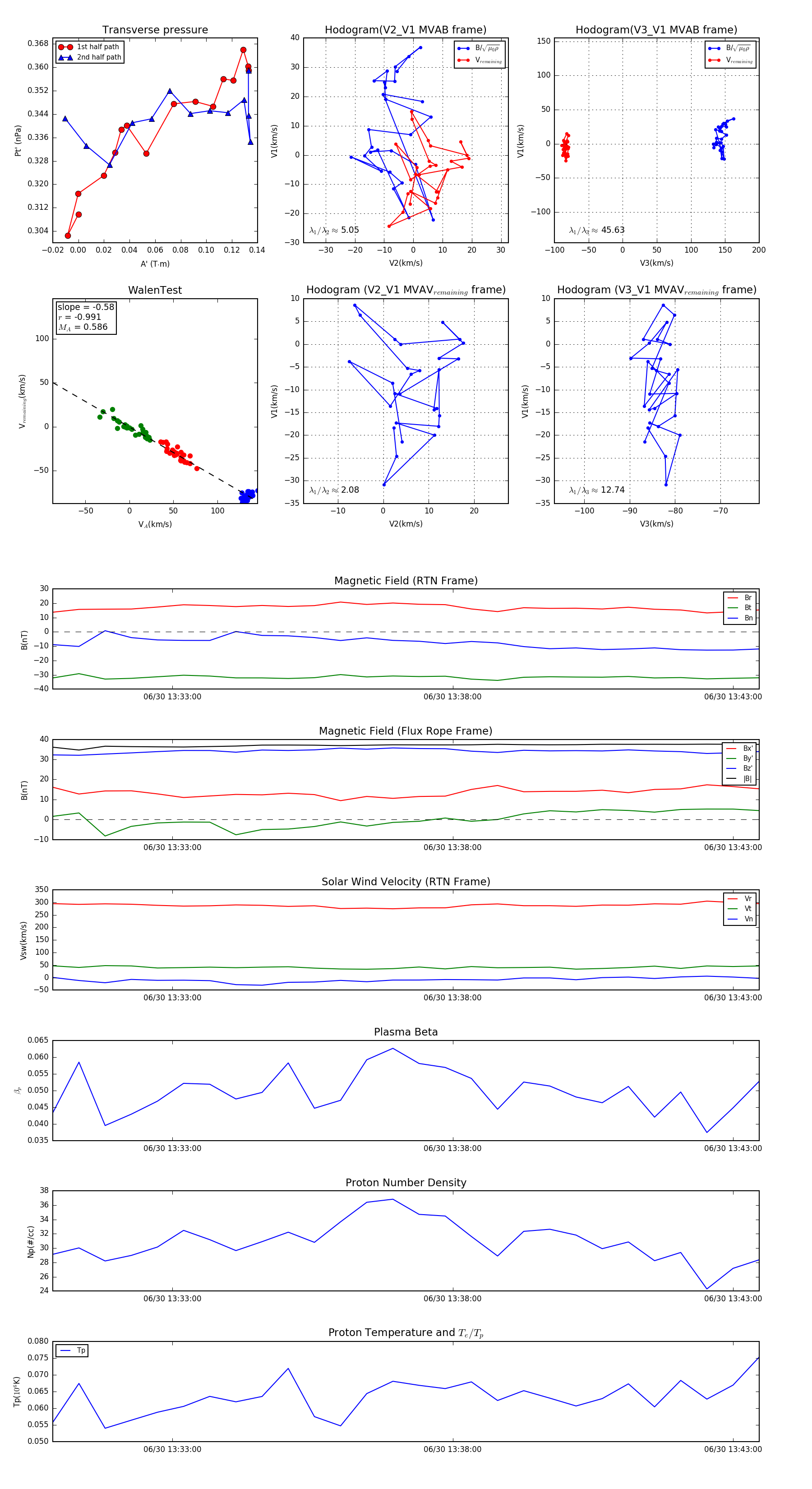
Flux Rope Event 2023-06-30 13:30:52 ~ 2023-06-30 13:43:28 (757 seconds)


plot