HOME   LIST
‹–   –›

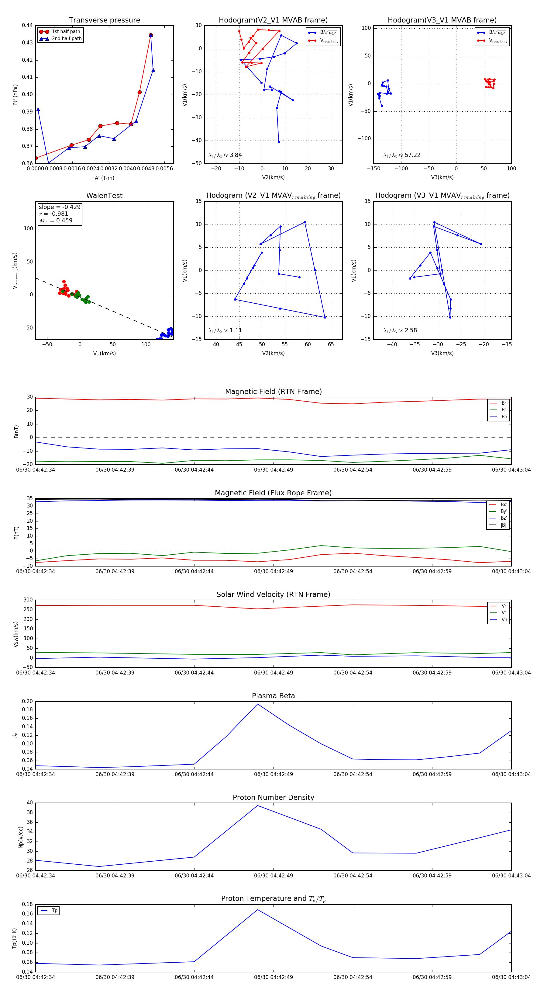
Flux Rope in 2023

Flux Rope Event 2023-06-30 04:42:34 ~ 2023-06-30 04:43:04 (31 seconds)


plot