HOME   LIST
‹–   –›

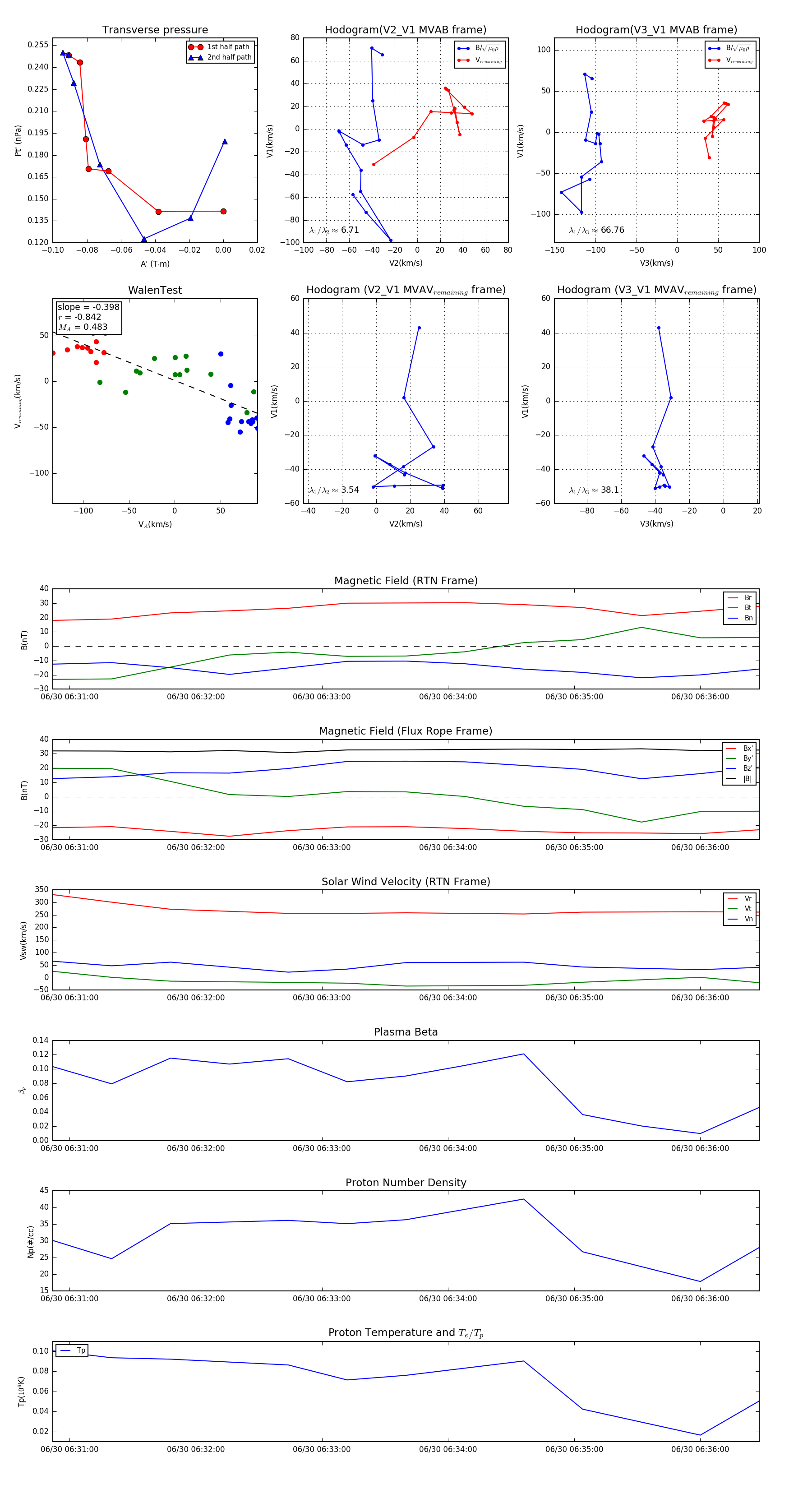
Flux Rope in 2023

Flux Rope Event 2023-06-30 06:30:52 ~ 2023-06-30 06:36:28 (337 seconds)


plot