HOME   LIST
‹–   –›

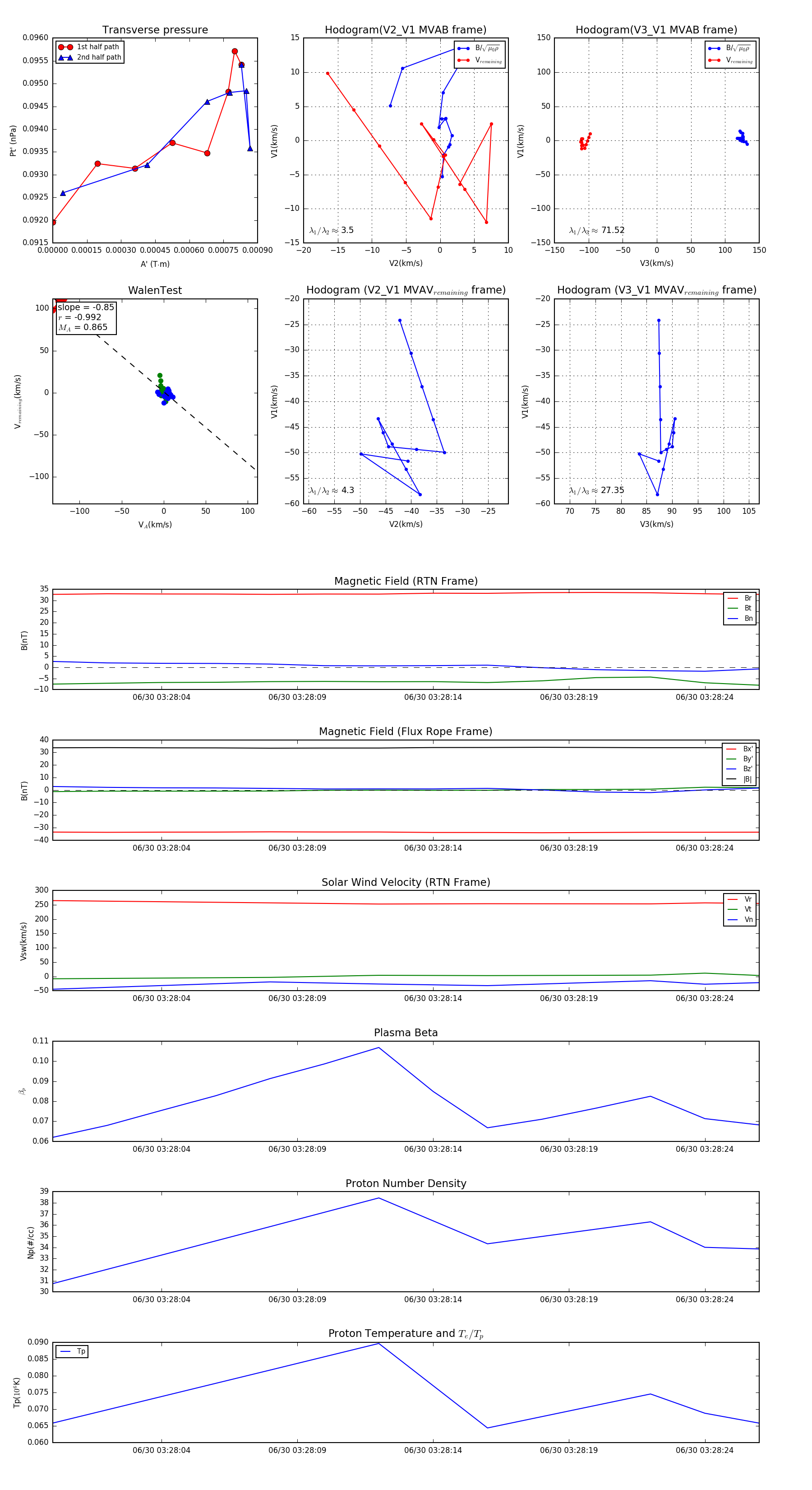
Flux Rope in 2023

Flux Rope Event 2023-06-30 03:28:00 ~ 2023-06-30 03:28:26 (27 seconds)


plot